- 易迪拓培训,专注于微波、射频、天线设计工程师的培养
电子工程师LED供电电源的设计思路
在设计LED灯具的过程中,当系统架构工程师是位电子电力专家,或者电源设计被承包给一家工程公司时,一些标准电源设计中常见的习惯就会出现在LED驱动器设计中。一些习惯是很有用的,因为LED驱动器在很多方面与传统的恒压源非常相似。这两类电路都工作在较宽的输入电压范围和较大的输出功率下,另外,这两类电路都面对连接到交流电源、直流稳压电源轨还是电池上等不同连接方式所带来的挑战。
电力电子工程师习惯于总想确保输出电压或电流的高精确度,但这对LED驱动器设计而言并不是很好的习惯。诸如FPGA和DSP之类的数字负载需要更低的核心电压,而这又要求更严格的控制,以防止出现较高的误码率。因此,数字电源轨的公差通常会控制在±1%以内或比它们的标称值小,也可用其绝对数值表示,如0.99V至1.01V。在将传统电源的设计习惯引入LED驱动器设计领域时,通常带来的问题是:为了实现对输出电流公差的严格控制,将浪费更多的电力并使用更昂贵的器件,或者二者兼而有之。
成本压力
理想的电源是成本不高,效率能达到100%,并且不占用空间。电力电子工程师习惯了从客户那里听取意见,他们也会尽最大力量去满足那些要求,力图在最小的空间和预算范围内进行系统设计。在进行LED驱动器设计时也不例外,事实上它面对更大的预算压力,因为传统的照明技术已经完全实现了商品化,其价格已经非常低廉。所以,花好预算下的每一分钱都非常重要,这也是一些电力电子设计师工程师被老习惯"引入歧途"的地方。
要将LED电流的精确度控制到与数字负载的供电电压的精度相同,则会既浪费电,又浪费成本。100mA到1A是当前大多数产品的电流范围,特别是目前350mA(或者更确切地说,光电半导体结的电流密度为350mA/mm2)是热管理和照明效率间常采纳的折衷方案。控制LED驱动器的集成电路是硅基的,所以在1.25 V的范围内有一个典型的带隙。要在1.25V处达到1%的容差,亦即需要±12.5mV的电压范围。这并不难实现,能达到这种容差或更好容差范围的低价电压参考电路或电源控制IC种类繁多,价格低廉。当控制输出电压时,可在极低功率下使用高精度电阻来反馈输出电压(如图1a所示)。为控制输出电流,需要对反馈方式做出一些调整,如图1b所示。这是目前控制输出电流的唯一且最简单的手段。

图1a:电压反馈; 图1b:电流反馈
深入研究之后,就会发现这种做法的一个主要缺点是:负载和反馈电路二者是完全相同的。参考电压被加在与LED串联的一个电阻上,这意味着参考电压或LED电流越高,电阻消耗的功率越大。所以,第一代专用LED驱动集成电路的参考电压要远低于现在的产品,这类似于电池充电器。电压更低意味着功耗更低,也意味着更小、更便宜、更低损耗的电流检测电阻。在图1b所示的简单的低端反馈环境下,200mV是常规的电压选择。但是,要在200mV参考电压下实现±1%的容差,则需要一个价格很高的集成电路,此时相对于标称参考电压的容差为±2mV。尽管这并不是不可能实现的,不过更高的精度需要更高的成本。±2mV的容差需要高精度电压参考所需的生产、测试和分档技术,此时,附加成本应花费在更智能的LED驱动器上。新的费用的价值是增加了一个反馈回路,借助该回路,可以利用光输出(而非电流输出)来控制如何驱动LED。
测量光输出
就像数字产品设计师在电源设计中遇到不确定问题时会采取仿真解决问题那样,电力电子工程师出身的系统架构师在进行LED灯具设计时会想到高精度的输出。LED制造商已经清楚的表明,光通量与前向电流成正比。利用相同的电流驱动所有LED,那么每个LED会产生相同的光通量。因此,电力电子工程师就会得出结论:高精确度的电流是必须的。这样一来,他们就忘记了光输出的流明和勒克斯值(而不是安培值)才是重点。测量电流是很容易的,而相对的,测量光则需要昂贵的大型设备,如图2所示的积分球,而大部分电子工程师对积分球都不太了解。

图2:光学积分球截面图
另外,即使容差为±0.1%的电流源(其价格会相当高)有巨大的市场价值,它对在实际光输出中产生严格的容差值上没有什么作用。通过观察LED光通量的分档可以确定这一点。表1给出了世界三大顶级电力光电半导体制造商的高端冷白光LED在350mA和25 C条件下的光通量分档结果。注意最后一列是各分档的容差平均值,而不是所有光通量分档范围内的容差。 [p]
计算光输出精度
了解到来自单个通量分档的LED光输出会有±3%到±10%的容差之后,系统工程师可能会因此得出结论:驱动电流容差值必须是越严格越好。然而从统计学角度来看,该观点并不正确。一个常见的但不正确的假设是:任何值的整体容差都等于最坏条件下各值的简单累加。为LED供电的电流源的容差和LED光通量的容差是互不相关的 - 它们在最初阶段就已相互独立。对于不相关的两个因子X和Y,整体容差Z并不是X和Y的容差之和,而是应该利用下述表达式进行计算:

表2和图3给出了整体容差和假设电流源容差的对比情况,此时假设LED光输出在350mA的区域内随前向电流呈线性变化。

表2 整体容差和假设电流源容差的对比情况。

图3:整体容差和假设电流源容差的对比情况。
根据方程(1)可以发现,最低容差因子的作用大于其他,而且实际的整体容差值要远优于各个因子在最坏情况下的容差和,尤其是当其中一个因子远好于其他因子时。由图3可知,电流源容差的最合理目标是将其控制在LED光输出的容差范围内。请记住:出于成本考虑,许多灯具会使用来自不同分档的LED。表3列出了相同LED所具有的最高两档、三档、四档光通量分档下的容差值。

表3 相同LED所具有的最高两档、三档、四档光通量分档下的容差值 [p]
调光控制
LED制造商和他们的分销伙伴正努力地改进产品的光通量容差,在合理的成本范围内提供更细的分档。对于那些希望产品可使用5年或50,000个小时,并在使用期内保持整体光输出不变的设计师而言,即使想满足最密集的通量分档和设定0.1%的容差电流源也很难实现。因为热量和随着时间延长而产生的性能衰减等两个重要因素会降低LED的光通量,即使电流源容差和LED光通量容差都达到0.001%也无法解决该问题。考虑到这些损耗,高质量固态照明产品设计师必须找到具有额外反馈回路的电源,也即找到热量和光源。为此需要进行调光控制,那些可以对输出电流进行线性控制和PWM控制的集成电路便成为最佳选择。
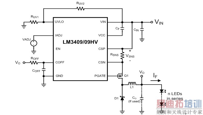
例如,美国国家半导体的LM3409和LM3424都是LED驱动器控制IC,它们是适用于半导体照明的第二代电流源。两款产品均可通过可变电阻器或电压源来控制平均的LED电流值,并且可为PMW调光信号提供专门的输入信号。除了线性控制回路外,LM3409和LM3424的模拟调节功能也令系统设计师可以在权衡输出电流精度及尺寸、成本和电流检测电阻的功耗间做出自己的选择。图4所示的LM3409/09HV控制降压电路,是功率LED驱动器中最常用的电路模式。图5中的LM3424可以作为升压稳压器LED驱动器,也可以作为降压/ 升压、SEPIC、反激式甚至是“悬浮”降压电路。

图4:LM3409/09HV降压LED驱动器

图5:LM3424升压LED驱动器
需要光控制的应用领域
路灯是一个很好的光源示例,因为它有严格的法定标准限制。对于公路用路灯,欧盟国家规定了其最小和最大的光输出及照明模式。对于符合此规定并提供五年或更长使用寿命的LED路灯来说,设计时必须考虑到热量引起的即时光通量损失,以及更长时间下性能下降带来的通量损失。
一种很自然的方法是使用光传感器,比如构成线性控制回路的光电二极管。在系统启用的第一天,就应该只使用整体可用驱动电流的一部分,这样做是考虑到随着时间推移,驱动电流将慢慢增至一个上限,籍此保证光输出恒定。可以将光电二极管偏置,并转换为一路脉宽调制信号,这将有助于在调光范围内维持更加恒定的相对色温,其线性控制回路更加简单,一般而言调光范围也比较小。根据不同的时间、运动传感器或其他节省功耗的措施,对光输出进行控制时,PWM控制将更加有用。
本文小结
输出电流精度只是评价LED驱动器性能的一个方面,但是当LED本身的光通量容差保持在远高于±1%的水平时,即使对电流源容差和数字处理器中电压轨的容差要求一样严格,也几乎没有任何意义,平均LED电流容差应当几乎等于光通量容差。本文基于单个分档的误差探讨了一种理想情况,并给出了一些实际的例子,这些例子使用两个或更多分档的LED,其容差也可更轻松地达到±5%、±10%或更高。在额外的控制回路中,应该将成本开销用于1%的电流控制,并可将电力用在更高的检测电压方面。
射频工程师养成培训教程套装,助您快速成为一名优秀射频工程师...

