- 易迪拓培训,专注于微波、射频、天线设计工程师的培养
一种无电解电容LED驱动方案中输出功率的测量
LED灯珠作为一个半导体器件,其寿命长达50,000小时以上。而LED照明驱动方案中普遍用到电解电容,其寿命则仅为5,000~10,000小时。这样电解电容的短寿命与LED灯珠的长寿命之间有一个巨大的差距,削弱了LED的优势。因而无电解电容LED驱动解决方案受到市场青睐。
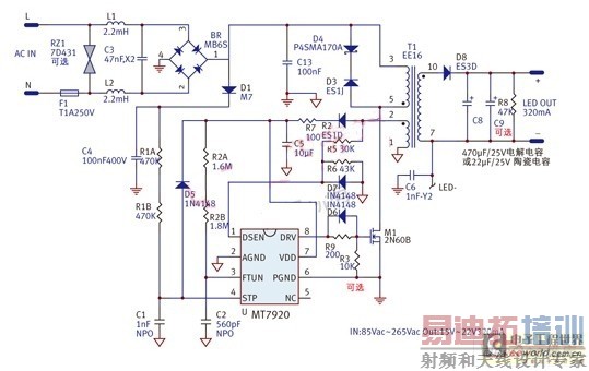
美芯晟科技推出了基于MT7920的无电解电容LED驱动解决方案(见图1)。在该方案中,在全桥堆之后,采用容值较小的CBB高压陶瓷电容或薄膜电容取代了高压电解电容,去掉了电解电容,同时也提高了功率因子(PFC,在85VAC~265VAC范围可以全程高于0.9)。而输出电容C8和C9可以用陶瓷电容替代电解电容。从而实现了完全无电解电容。

图1、基于MT7920的隔离LED驱动方案。
当输出电容C8、C9采用470uF电解电容,驱动6颗LED时,测量结果如下:
输入电压Vin = 220VAC,输入功率Pin = 7.54W
输出电压Vo = 19.33V (万用表读数)
输出电流Io = 327mA (万用表读数)
输出功率Po = Vo * Io = 6.32W
效率η = 6.32/7.54 = 83.8%
采用电解电容时的输出电压,电流的波形如图2所示。从波形图上可以看出,输出电压、电流均存在一定的纹波。这在单级PFC恒流驱动方案中不可避免的,加大输出电容C8、C9,可以进一步减小输出纹波。同时我们注意到示波器上电流、电压的平均值与万用表的读数基本相同。也即是万用表所测量到的直流电压、电流值为平均值。

图2、输出采用电解电容(470uF X 2)时的电流、电压波形
(Ch1=蓝色:输出电压; Ch4=绿色:输出电流; 数学运算=红色:Ch1*Ch4)
进一步,在示波器上,用输出电压与输出电流相乘所得的瞬时功率曲线的平均值6.34W也基本与用平均电压与平均电流相乘所计算的功率相同。
当输出电容C8、C9采用22?F陶瓷电容,驱动6颗LED时,测量结果如下:
输入电压Vin = 220VAC,输入功率Pin = 8.10W
输出电压Vo = 19.07V (万用表读数)
输出电流Io = 334mA (万用表读数)
输出功率Po = Vo * Io = 6.37W
效率η = 6.37/8.10 = 78.6%
采用陶瓷电容时输出电压、电流的波形如图3所示。与用电解电容时相比,输入功率增加了约0.56W(8.10W – 7.54W),而输出功率按万用表读数计算基本不变(6.37W vs. 6.32W),从而导致效率降低了5%。情况真的如此吗?0.5W的功率跑哪里去了?

图3、输出采用陶瓷电容(22uF X 2)时的电流、电压波形。
(Ch1=蓝色:输出电压; Ch4=绿色:输出电流; 数学运算=红色:Ch1*Ch4)
在图3中,用输出电压与输出电流相乘所得的瞬时功率曲线的平均值为6.86W,而不是用平均电压与平均电流计算得到的6.37W,二者相差0.49W,正好补上了输入端增加的0.56W。新的效率应该是η = 6.37/8.10 =84.7%。因此效率是没有下降的。
为什么在无电解电容(采用陶瓷电容)方案中,输出功率的计算会有如此的不同?原因在于陶瓷电容的容值较小,导致输出电流的纹波巨大,电流的最低值甚至已经触底为零值了。此时,输出电流的纹波已经大于其直流平均值了,也即是输出电流已经是一个交流电流了。再采用平均电流来计算输出功率就不合适了。
正确的输出功率计算方法是:Po = Vo_rms * Io_rms * PF。式中Vo_rms和Io_rms分别为输出电压和电流的均方根值,PF为功率因子。图4是输出为陶瓷电容时,输出电压及电流的波形及均方根值。与图3比较可以发现,对于交流电流来说,平均值与均方根值不再相等了。

图4、输出采用陶瓷电容(22uF X 2)时的电流、电压波形。
(Ch1=蓝色:输出电压; Ch4=绿色:输出电流; 数学运算=红色:Ch1*Ch4)
但是功率因子PF不太容易测量,用上述的公式在操作上有一定的难度,而采用瞬时功率(瞬时电压乘以瞬时电流)的平均值来计算输出功率就比较容易,这个操作可以在示波器上很容易地实现。在用电解电容的方案中,由于电解电容的容值比较大,输出电流的直流值远大于纹波值,其平均值与均方根值基本相等,用平均电流来计算输出功率就不会引入太大的误差。
射频工程师养成培训教程套装,助您快速成为一名优秀射频工程师...
天线设计工程师培训课程套装,资深专家授课,让天线设计不再难...
上一篇:动态调度算法(DSA)
下一篇:FloTHERM优化电子设备热设计

