- 易迪拓培训,专注于微波、射频、天线设计工程师的培养
18W无源PFC LED照明驱动设计
一、设计特色
1、非常高的效率:82%
2、元件数量少:只需40个元件
3、不需要共模电感就能满足EN55022B对传导EMI要求
4、填谷电路使电源满足IEC61000-3-2 THD限制
5、ON/OFF控制抑制由填谷(THD校正)电路引起的较高工频纹波电压
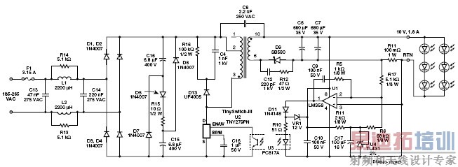
二、电路原理图

图1. 带无源PFC的LED灯驱动电源原理图
三、工作方式
图1所示反激式转换器使用了TinySwitch-III系列的一个器件(U2,TNY279PN)给6个高亮度流明LED(LXHL系列)提供高达1.8 A的负载电流。
输出电压比LED串的正向电压降稍低。因此当LED灯串连接到电源时,电源工作在恒流(CC)模式。如果LED串没接到电源,稳压管VR1提供电压反馈,将输出电压调整在13.5 VDC左右。一个100 mW的电阻(R11)检测输出电流,通过一个运放(U1)驱动光耦给U2提供反馈。TinySwitch-III系列器件通过关断或跳过MOSFET开关周期进行稳压。当负载电流达到电流设置阈值时,U1驱动U3导通。U3内的光三极管从U2的EN/UV脚拉出电流,使U2跳过周期。一旦输出电流降到电流设置阈值以下,U1停止驱动U3,U3停止从U2的EN/UV脚拉出电流,开关周期重新使能。TL431(U4)给U1提供一个参考电压,以和R11两端的电压降做比较。
输出整流管(D9)位于变压器(T1)次级绕组的下管脚以降低EMI噪音的产生。RCD箝位(R16、C4和D13)保护MOSFET漏极免受反激电压尖峰的损害。
填谷电路(D5、D6、D7、C15、C16和R15)限制工频电流的3次和5次谐波值,使电源满足IEC61000-3-2规定的总谐波失真(THD)要求。
U2的频率抖动功能、T1内的屏蔽绕组和横跨T1的Y电容(C8)一起减小传导EMI的产生,因此一个简单的pi型滤波(C13、L1、L2和C14)就能使电源满足EN55022B的限制。
四、设计要点
1、取PI Expert或PI Xls计算的输入电容值,除以2,取整到紧邻的较大标准值来选择C15和C16。
2、使用PI Expert或PI Xls,考虑LED在最大VF情况下电源的最大输出功率。
3、LM358(U1)内有两个运放。确保第二个运放的输入端(5和6脚)连接到次级地。

图 2. 在不同负载时效率和输入电压的关系,在室温和50 Hz工频下

图 3. 输入电压(100 V/div)和电流(100 mA/div),显示了填谷电路的作用
射频工程师养成培训教程套装,助您快速成为一名优秀射频工程师...
天线设计工程师培训课程套装,资深专家授课,让天线设计不再难...
上一篇:汽车无线遥控开门技术
下一篇:单片机定时计数器电路设计

