- 易迪拓培训,专注于微波、射频、天线设计工程师的培养
大功率LED高频驱动电路设计方案
摘 要: 由于白光LED具有低成本、长寿命和小体积的特性, 被迅速应用到了照明和背光等领域, 其驱动电路也层出不穷, 但大多数驱动源都没有解决效率不高, LED发光亮度不一致, 发热量大等问题。该文提出了一种基于恒流二极管的大功率LED 高频驱动方案, 以带可控端的2THL系列恒流二极管为驱动元件, 通过在控制端输入高频脉冲小信号控制恒流二极管通断, 从而实现高频恒流驱动大功率LED这一目的。调节脉冲信号占空比即可实现LED调光。该文设计的驱动电路不仅能够保证LED 持续、稳定、高效地工作, 在一定程度上减小了LED 芯片发热量, 提高了LED 灯具使用寿命, 并且对输入电源要求不高, 整体可以节能40% 左右。
近几年来随着白光LED, 特别是大功率白光LED的出现, LED 作为一种新型绿色照明光源具有体积小、机械强度大、功耗低、寿命长, 便于调节和控制以及无污染等特征, 目前被应用到了汽车灯、交通灯、背光和照明等领域。由于LED具有工作电压低, 电流随电压指数增加等特点, 传统电源一般都不能直接给LED供电。LED驱动器应具有直流控制、高效率、调光、过压保护、负载断开、小型及简易使用等特点。笔者设计大功率LED 驱动电路是基于2THL 系列恒流二极管的恒电流驱动方式。通过引入高频控制信号缩短单位时间内的通电时间以减小LED 芯片发热量, 提高LED发光效率。
1 LED工作特性
目前市面上的大功率LED单颗功率从1W 到几百瓦不等, 由于1W 以上大功率LED 大多是以1WLED管芯为基础封装成的, 在此主要介绍一下1 WLED的工作特性。

( a) 1W 白光LED工作特性曲线 ( b) LED发光强度与电流关系曲线 ( c) LED电流与工作温度关系曲线
图1 1W 高亮度LED特性曲线
图1( a)为1W 高亮度LED 正向压降( VF )和正向电流( IF )的关系曲线。由曲线可知当正向电压超过某个阈值(约2 V )时即LED导通后, 在一定电压范围内LED的电流是成指数上升的。VF 的微小变化会引IF 有较大的变化, 从而引起亮度的较大变化。另外LED的PN结是负温度系数的, 随着温度升高LED 的势垒电势降低。若采用恒压驱动方式就不能保证LED亮度一致性, 同时还会影响LED 的可靠性、寿命和光衰。因此目前绝大部分LED驱动都采用恒流的方式。
从图1( b) ( c)可以看出LED 亮度L 与正向电流IF 成正比: L = K I m F (K 为比例系数)。LED 具有亮度饱合特性, 所以LED正向驱动电流应小于其标称电流。
另外, 亮度还与环境温度有关, 环境温度升高PN 结复合率ηc 下降, 亮度降低。随着LED 持续点亮PN 温度会迅速升高, 导致LED 发光强度迅速降低产生光衰, 当温度上升到一定高度后LED的PN 结会很快烧坏。因此在设计LED驱动源时除了要保证LED 恒流驱动外, 还要考虑减小LED发热量。 [p]
2 恒流二极管
恒电流二极管是一种硅材料制造的基础电子器件。正向恒电流导通, 反向截止, 输出恒电流。器件按极性接入电路回路中, 回路即可达到恒流的效果,应用简单, 实现了电路理论和电路设计中的二端恒流源。本驱动电路中使用的为博越公司的2THL系列恒流二极管, 具有如下特性:
1) 输出恒定电流1~ 300mA;
2) 恒定电流的启始电压低( 3~ 3. 5 V) ;
3) 恒流电压范围大( 25~ 100 V ) ;
4) 在恒流电压范围内, 电流相对变化10%;
5) 动态电阻4 k ~ 160 k;
6) 响应时间快( tr< 50 ns, tf < 70 ns) ;
7) 极限使用电压20~ 100 V。
2THL系列恒流二极管带有一个控制端, 可以用来调节输出电流。图2为2THL系列恒流二极管输出特性曲线。

图2 2THL系列恒流二极管特性曲线
[p]
3 高频LED驱动电路
基于半导体恒流二极管的高频大功率LED 驱动电路的结构图如图3 所示。其中Q1 为2THLXXX 系列恒流二极管, LD1 为LED, D1 为普通二极管( 锗管)。VCC 为直流电源, D1负极输入为高频脉冲。电路工作原理是当普通二极管D1 反向端为低电平时,2THL恒流二极管关断, LED熄灭; 当普通二极管反向端为高电平时, 恒流二极管导通输出一个大电流,LED点亮。由于人眼视觉障碍, 感觉不到LED 亮度变化。通过调整脉冲的占空比即可调节LED 亮度。

图3 高频大功率LED驱动电路结构图
驱动1W 以上LED 时一般采用2THL300恒流二极管, 输出电流为300~ 350mA, 最大使用电压为20~40 V, 为了提供更大电流可以将多个恒流二极管并联使用, 并联以后输出电流为各个恒流二极管标称电流之和。2THL系列恒流二极管不同型号之间可以并联使用(如一个2THL050 和一个2THL300并联输出电流为350~ 400 mA ), 值得注意的是不同型号恒流二极管并联以后, 最大使用电压由标称最大的恒流二极管决定。图4 为恒流二极管并联连接方式。由于2THL系列恒流二极管控制端与负极端存在一个PN结正向压降约为0. 7 V, 为了使输入高频脉冲为0电平时恒流二极管完全关断, D1应使用管压降0. 2 V 的锗材料二极管。

图4 恒流二极管并联连接方式图
大功率白光LED 主要应用在装饰照明、建筑照明、景观照明及大屏幕显示背光源等许多场合。在这些场合下, 宜采用工频市电供电。白光LED的正向工作电压范围通常为3. 2~ 4 V, 若采用交流市电供电,必须先进行AC /DC 和DC /DC 两步转换。驱动20W以下的LED, VCC 可以采用简易的开关电源。开关电源具有效率高、功耗小、输出电压稳定、体积小等特点。由于20W 以上的开关电源一般结构复杂、体积较大、制造成本较高, 因此驱动20 W 以上LED 时VCC宜采用工频变压器式线性直流电源。由于2THL恒流二极管的工作电压范围比较宽( 3~ 40 V ) , 耐瞬间冲击电压100 V, 因此在设计工频变压器线性直流电源时可以简化稳压电路。锗管D1负极端输入除了高频脉冲方波外, 还可以是其他类型的高频信号。在实际应用中为了便于调光一般使用高频方波脉冲信号。
[p]
实验表明大功率LED 在高频驱动下发光亮度与持续恒流驱动相比变化不大, 但发热量却有明显的下降。LED 在一个脉冲周期内只有高电平时才导通发光产生, 而在低电平时LED 熄灭, 此时LED 热量迅速辐射出去。频率越高单位时间内LED与空气热交换次数越多, LED芯片温度越低。为了散热大功率LED芯片大多数是贴装在铝基板上的, 铝基板与空气之间主要是通过对流的方式进行热传递的。LED 持续点亮时, LED芯片温度变化缓慢, 铝基板附近一个区域内有一个温度梯度, 形成层流区域。LED 在高频驱动下芯片温度会不断地变化, 温度梯度被打破, 铝基板附近就形成了湍流区域。由热力学知识可知湍流的对流换热系数远远大于层流的对流换热系数, 那么在单位时间内铝基板向湍流区域发散的热量就要远远大于层流区域。由此可知LED 在高频驱动下发热量比持续导通时低。这样采用高频驱动方式LED 可以有效地降低芯片的温度, 从而减小LED 光衰, 延长LED 使用寿命, 另外也有助于简化LED 灯具的散热设计。由于受到LED 和驱动器件的响应时间的限制,以及高频本身会引起器件发热, 采用基于恒流二极管高频驱动源的频率应小于2MH z。
LED 调光主要有模拟调光和PWM 调制调光两种方式。由于LED 在低电流时会产生色衰, 因此模拟调光一般不常用。PWM 调制通过改变脉冲占空比来实现, 调节二极管D1负极输入高频脉冲的占空比, 即可实现LED调光。

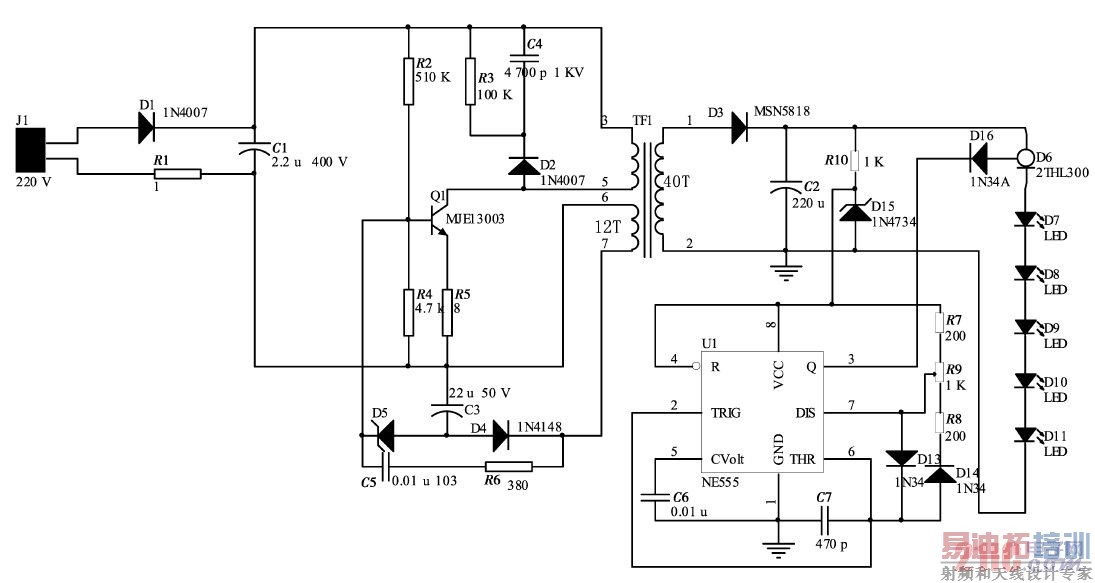
图5 基于恒流二极管的5W 白光LED高频驱动电路
图5为基于恒流二极管的5W 白光LED高频驱动电路。高频自激式开关电路将交流市电转换为20V 直流电, 经恒流二极管2THL300后输出电流恒定为300mA。在开关电路中高频变压器磁芯为EE 16, 原边N 1绕制12圈, N2 绕制210圈, 副边绕制40圈。
D5 为6. 2 V 稳压二极管, 用以稳定输出电压, Q 1为功率型开关管M JE13003, D16 为锗管。由NE555 构成频率为200 kH z占空比1 /6 ~ 5 /6 可调的高频脉冲发生电路, 用来控制恒流二极管通断。5颗1W 白光LED串联, 每颗LED电流相同, 发光亮度一致。调节可调电阻R 9实现PWM调光。
4 小结
笔者介绍的高频LED 驱动电路使用恒流二极管实现了LED的高效恒流驱动。由于恒流二极管的工作电压范围比较宽, 在输入直流电压大范围波动时,驱动电路仍然能够保证恒定电流输出, 且不会因负载短路而烧毁。通过调节高频脉冲信号的占空比很容易实现调光, 并且不会出现LED色度偏移现象。采用高频方式驱动减小LED 的发热量, 从而简化了LED灯具的散热设计。另外采用高频恒流驱动方式相比持续恒流驱动可以节省40%左右的电能, 达到了高效节能的目的。
主要创新点是通过在驱动回路中串入大电流恒流二极管, 实现驱动源恒电流输出。高频脉冲信号控制恒流二极管通断, 瞬态驱动大功率LED, 有效地降低了LED芯片发热, 节能40% 左右。
射频工程师养成培训教程套装,助您快速成为一名优秀射频工程师...

