- 易迪拓培训,专注于微波、射频、天线设计工程师的培养
基于转换器AX6066A433的LED驱动电源设计
AX6066是一个输出功率在12瓦到65瓦之间,具有原边反馈的转换器。AX6066适用于AC/DC电源的应用,可以满足无负载情况下交流线需要低功耗并且具有高的平均工作效率的应用要求。该芯片可以控制转换器工作在不连续的状态模式。不连续工作模式提供一个独特的安全电流限制功能,对交流线上的信号抖动也是不敏感的。峰值电流调制模式不需要进行斜率补偿。
AX6066通过驱动外部的高压功率管的源极来实现工作的。这种结构叫做共基、共射(源级)驱动。它突出了快速启动以及在无负载的情况下确保控制芯片不连接高压的两大优点。对于带有反馈回扫结构的转换器的正常工作是没有影响的。
反馈管脚接受的是电流而不是电压。在无负载的工作状态,这种设计可以通过避免外部电阻由电流到电压的能量消耗,使原边的功耗最小化。
在恒定峰值电流,变化关断时间调制的情况下,AX6066在峰值功率和22%的峰值功率之间,平均效率是最高的。AX6066内部调制趋向于使其功率恒定在22%和100%的峰值负载之间,消除了设计难题,使转换器的平均效率达到能源星级指标。
共基、共射极偏置和启动
AX6066用一种共基、共射驱动和偏置来控制高压功率管,并在启动时提供初始的偏置。这种共基、共射结构通过低压控制连接在地和高压功率管源极间的开关实现一种通用的栅控。有以下关键点需要注意:
1.外部高压功率管的栅极要加直流电压。
2.外部的高压功率管是通过源极驱动,而不是栅极。
3.初始线圈的全部电流都要通过内部的低压驱动管。
AX6066使90mΩ的低压开关场效应晶体管和所有相关联的电流感应和驱动成为一体。外部的高压功率管被强制跟随内部快速的低压驱动管。外部高压驱动管的漏和栅不会影响关断的速度,因为栅端是和一个独立的直流电源相连接的。这种共基,共射的结构使外部的高压功率管可以快速的关断,场效应晶体管开关的开关损耗也会被降低。
反馈功能
AX6066的调制和工作模式是由芯片接受到的FB管脚上的电流控制的。FB管脚通常被用来反馈输出误差信号给芯片内部的调制器。AX6066通过内部的电流镜接受FB管脚反馈的电流给内部的反馈处理模块,然后再到频率调制和电流调制模块。FB管脚上的电压恒定为0.7V。在晶体管的发射极必须要有一个输出耦合电容来滤去交流线上的噪声。这个滤波器的截止角频率至少是转换器最大开关频率的10倍。在FB和GND之间需要一个100KΩ的电阻,来消除转换器过载复位时的反向电流流向FB管脚的噪声影响。较小的电流传输比例的光耦反馈结构比较大电流传输比例依靠次级线圈的反馈结构的无负载工作状态更好。
调制模式
在正常的工作模式下,FB管脚的反馈电流控制着AX6066的工作模式。FB反馈电流控制着转换器有三种工作模式:频率调制模式,幅度调制,绿色调制。
转换器工作在频率调制时有较大的功率负载(22%到100%的峰值额定功率)。高压功率管的峰值电流会达到它的最大的可编程的值,FB反馈电流通过改变开关的工作频率来调节输出电压,开关频率和开关的导通时间是成反比的。开关频率被调制的范围是从30kHz(22%的峰值额定功率)到133kHz(100%的峰值额定功率),定时时间是恒定的,额定电流IDRV也是恒定的。最大可编程的高压功率管的电流IDRV,PK(max)是由连接在CL管脚上的电阻决定的。
转换器工作在调幅模式时处在中等功率水平(2.5%到22%的峰值额定功率)。FB管脚的反馈电流通过调制高压功率管的额定电流从33%到100%的最大可编程电流值来调节输出电压,此时开关的工作频率被固定在30KHz左右。AX6066调制CL管脚上的电压从3V到1V来改变控制峰值电流。
转换器工作在绿色模式时处在一个低负载状态(0%到2.5%的峰值额定功率)。FB反馈电流通过使用FB的电流产生一个特殊的触发脉冲来调制输出电压。此时高压功率管的峰值电流是最大可编程电流值的33%。包含一个触发脉冲的开关频率大约是30kHz。触发的持续过程是由电源的抑制力和FB端口的反馈来调制的。AX6066通过减小触发过程中内部的偏置功耗来保持低负载和无负载情况下的能量守恒。
初级电流检测
AX6066用电流镜技术来检测电流调制器上的初始电流。所有初级线圈的电流都是通过DRV管脚的,并通过驱动功率管和外部的地相连。驱动功率管上的电流是成比例的镜像得到的,并通过一个和CL电流作比较的PWM比较器的输出来控制。在每个开关循环周期的开始阶段,会产生一个大约220ns的关断脉冲T给内部的电流限幅模块,允许驱动管在主要的边沿没有错误触发限制的情况下打开,常规的电容器泄放电流在这个电路结构里也会出现的。
过零检测
为了能够开启下一个开关循环周期,该调制需要满足以下三个条件:
1.前一个开关导通边沿时间必须等于或大于由反馈电流 决定的内部反馈模块的处理时间。
2.前一个开关导通边沿时间必须要比AX6066的内部最小的开关周期长(通常情况下这个周期是7.5us,对应的频率是133kHz)。
3.快速的跟随由高到低的ZCD过零电压。调制时间还要大于上一个过零检测起到下一个过零检测的等待时间。
每个开关周期都至少领先一个ZCD管脚上的零检测。如果开关周期需要超出阻尼振动的限制,该调制在调制脉冲之间允许阻尼振动,在无负载的工作条件下,在调制脉冲之间允许长时间的停顿。
开关工作频率一般情况下不能超过133KHz。为了使超过最小线电压的bulk电压保持一个常量,AX6066会通过开关频率的控制来限制最大的功率。
AX6066控制电感上的电流始终保持是不连续的。这种设计会防止启动或短路情况下的电流拖尾,并且利于对最大功率的控制。
零电流检测的电压来自于辅助线圈上经过电阻分压的电压,如下图一所示。辅助线圈上电压的相位和次级输出线圈的电压的相位是一致的。ZCD检测的作用是检测变压器的去磁,当ZCD的电压由高到低变化时会有个20mV的ZCD阈值电压。ZCD管脚的电压在芯片内部会被钳制在一个-160mV的漂移电压。一个50ns到200ns的延时,可以通过增加连接在ZCD端口的电容CZCD得到,该延时可以使初级线圈的开关和初始线圈的电压波形的波谷保持一致。


图一:零电流检测功能框图
转换器最大功率限度
在基于常规的AC线转换器应用时,AX6066推荐的峰值功率是12W到65W,外部的高压功率管的额定电压是600V。功率范围取决于应用和外部高压管的耐压。最终,初始线圈的峰值电流是要受到限制的,因为该电流必须要通过AX6066。对峰值电流的限制也就限制了初始线圈的额定峰值功率。峰值功率必须要小于65W,而不是平均功率。峰值功率被定义为AX6066在调制状态下的最大功率。
用户可以编程控制AX2029的初始线圈的电感,峰值电流,最大开关工作频率,来得到所有推荐功率范围以内的功率。最大输入功率的公式以下会给出。

对规律限度精度的影响,IDRV(PK)的误差灵敏度是LM和fS(max)误差灵敏度的两倍。如果负载需要比可编程功率范围更大的功率,输出电压会下降,过载定时会重新开始初始化。
最大定时和浪涌
AX6066的不连续工作模式在电压较低的情况下会提供一个过流保护。AX6066允许用户对最大定时时间编程,从而提供更多的保护。
在交流线电压下降的情况下,如果负载是足够大,最大定时作用会使转换器像有个过载状态时一样起作用。在交流线电压下降时,MOT的作用是限制初始线圈开关的定时时间,该开关在初级线圈功率等级范围内决定着峰值电流。MOT对地所接电阻的范围决定AX6066对持续过载错误的响应的类型,是锁定还是关断重启,这和AC线上电压下降及浪涌是相同的。
用MOT管脚实现外部关断
许多应用情况下都要求通过外部的方法来实现对电源的关断。该功能可以通过短接位于MOT和GND之间的NPN晶体三极管来实现。对于实际的隔离应用来说,这个NPN型的三极管是独立的光耦三极管。
对于过流或浪涌情况下的关断重启响应来说,

在这里,

过压检测
AX6066通过采样辅助线圈上的电压来对输出电压进行监测。在内部的驱动管关断以后,采样的时间 被固定有1us的延时。这允许辅助线圈上的电压在每一个下限的瞬态被采样。这个相同的延时用来锁定ZCD的输入以避免无意识的过零检测,振铃效应要是足够的大会穿过过零检测的阈值。
输出过压的阈值通过辅助线圈和次级输出线圈之间的转换比率和ZCD管脚上的分压电阻来来设定。如果AX6066检测到过压状态时,芯片将会一直进入到锁定的状态。为了能够重新恢复启动,AX6066的VDD电压必须要重新上电。
次级恒流采样
A433是三端可编程并联稳压二极管,通过2个外部的电阻可从VERF编程至36V。灌电流能力1mA~50mA,采用低压基准196mV。可靠的全范围温度系数。
其应用优点:
1.元器件个数少,电路更优化
2.焊接成本低
3.不需要大功率采样电阻
4.恒流精度更易控制
5.配合优良变压器,电路整体效率提高

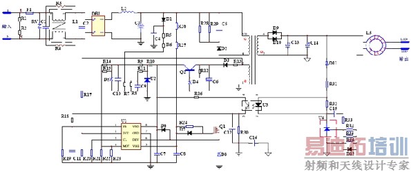
图二:基于AX6066+A433的18W应用电路图

表一:基于AX6066+A433的18W(38V,420MA)应用方案测试数据(第一款谐波小于10%的应用方案。)
本文小结
针对LED市场的日益发展,对驱动电源的更高要求。AX6066以全新的设计理念,具备全电压输入,低反馈电压,高PFC,宽输出电压电流范围,高输出功率,兼容调光,高效率,设计灵活,优异的热管理,高可靠性,容易获得EMI/安规的认证的全面设计特点,更适用于LED照明驱动电源的应用。
射频工程师养成培训教程套装,助您快速成为一名优秀射频工程师...

