- 易迪拓培训,专注于微波、射频、天线设计工程师的培养
符合“ES5.0”标准的离线型LED驱动器
随着高亮度发光二极管(HB-LED)在光输出、能效及成本方面的全面改善,同时结合小巧、低压工作及环保等众多优势,LED照明(也称固态照明(SSL))正在掀起一场照明革命。而在节能环保的趋势下,LED照明自然也成为众多规范机构所瞄准的目标。如美国能源部“能源之星”项目的1.1版固态照明标准自2009年2月开始生效,中国的中国标准化研究院也在牵头携手相关机构,准备在2010年发布中国版本的LED照明能效标准。
就“能源之星”的新版固态照明标准而言,这标准的一项重要特点是要求多种住宅照明产品的功率因数最低要达到0.7,其中的一些典型产品有便携式台灯、橱柜灯及户外走廊灯等。这类LED照明应用的功率一般在1到12 W间,属于低功率应用。这类低功率应用最适宜的电源拓扑结构是隔离型反激拓扑结构。不利的是,现有用于设计这些电源的标准设计技术通常使得功率因数(PF)仅在0.5至0.6的范围。本文将分析现有设计功率因数低的原因,探讨改善功率因数的技术及解决方案,介绍相关设计过程及分享测试部分数据,显示这参考设计如何轻松符合“能源之星”固态照明规范对住宅LED照明应用功率因数的要求。
设计背景
典型离线反激电源转换器在开关稳压器前面采用全波桥整流器及大电容,选择这种配置的原因是每2个线路周期内线路功率降低,直到零,然后上升至下一个峰值。大电容作为储能元件,填补相应所缺失的功率,为开关稳压器提供更加恒定的输入,维持电能流向负载。这种配置的功率利用率或输入线路波形的功率因数较低。线路电流在接近电压波形峰值的大幅度窄脉冲处消耗,引入了干扰性的高频谐波。
业界有关无源(Passive)功率因数校正(PFC)的方案众多,这些方案通常都使用较多的额外元器件,其中的一种方案就是谷底填谷(valley-fill)整流器,其中采用的电解电容和二极管组合增大了线路频率导通角,从而改善功率因数。实际上,这个过程利用高线路电压以低电流给串联电容充电,然后在较低电压时以较大电流让电容放电给开关稳压器。典型应用使用2个电容和3个二极管,而要进一步增强功率因数性能,则使用3颗电容和6个二极管。

图1:典型填谷电路。
虽然填谷整流器提高了线路电流的利用率,但并未给开关稳压器提供恒定的输入。提供给负载的功率会有较大纹波,达线路电源频率的2倍。需要指出的是,仍然需要4个二极管来对线路电源整流,使这种方案所用的二极管数量达到7个或10个。这些二极管及多个电解电容增加了方案成本,降低了可靠性,并占用了可观的电路板面积。
另外一种方案是在反激转换器前采用有源(Active) PFC段,如NCP1607B。这种方案提供典型性能高于0.98的优异功率因数,但增加了元件数量、降低了效率及增加了复杂性,最适用的功率电平远高于本应用的功率电平。
解决方案
高功率因数通常需要正弦线路电流,且要求线路电流及电压之间的相位差极小。修改设计的第一步就是在开关段前获得极低的电容,从而得到更贴近正弦波形的输入电流。这使整流电压跟随线路电压,产生更理想的正弦输入电流。这样,反激转换器的输入电压就以线路频率的2倍跟随整流正弦电压波形。如果输入电流保持在相同波形,功率因数就高。提供给负载的能量就是电压与电流的乘积,是一个正弦平方(sine−squared)波形。由于这种正弦平方波形的能量传递,负载将遭遇线路频率2倍的纹波,本质上类似于填谷电路中出现的纹波。
如上所述,输入电流必须保持在几近正弦的波形,从而实现高功率因数。高功率因数的关键在于通过将反馈输入维持在与线路频率相关的恒定电平,不允许控制环路针对输出纹波来校正。一种选择是大幅增加输出电容,从而减小120 Hz纹波量,某些应用可能要求使用这种方案。如果频率高于可见光感知范围,通用照明应用的LED更能容忍纹波。更为紧凑及廉价的方案是滤除返回至PWM转换器的反馈信号,确立接近恒定的电平。这个电平固定了电源开关中的最大电流。电源开关的电流由施加的瞬态输入电压除以变压器初级电感再乘以电源开关导通时间长度来确定。
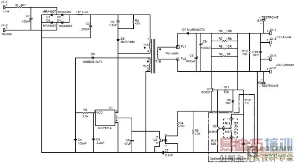
安森美半导体的NCP1014LEDGTGEVB评估板经过了优化,可以驱动1到8颗大功率高亮度LED,如Cree XLAMP® XR−E/XP−E、Luxeon™ Rebel、Seoul Semiconductor Z−POWER®或OSRAM Golden Dragon™。这设计基于集成了带内部限流功能的高压电源开关的紧凑型固定频率脉宽调制(PWM)转换器NCP1014构建。由于NCP1014采用固定频率工作,电流不能上升到高于某个特定点;这个点由输入电压及开关周期或导通时间结束前的初级电感来确定。由于导通时间的限制,输入电流将跟随输入电压的波形,从而提供更高的功率因数。相关电路图见图2。
[p]
图2:NCP1014LEDGTGEVB电路图。
设计过程
较高的开关频率可以减小变压器尺寸,但同时会增加开关损耗。本参考设计选择了100 kHz版本的NCP1014作为平衡点。这个单片转换器的能效预计约为75%,因此,要提供8 W输出功率,预计需要10.6 W的输入功率。输入工作电压范围是90到265 Vac。NCP1014包含安森美半导体的动态自供电(DSS)电路,藉减少元件数量简化了启动。这集成控制器的散热考虑因素决定了最大输出功率。电路板上的铜区域会散热并降温。当转换器工作时,反激变压器上的偏置绕组会关闭DSS,降低转换器的功耗。较低的工作温度使更多的电能可以提供给负载。
1)电磁干扰(EMI)滤波器
开关稳压器从输入源消耗脉冲电流。有关谐波含量的要求限制了电源输入电流的高频分量。通常滤波器由电容和电感组成,可以削弱不良信号。输入线路上连接的电容以与输入电压呈90的异相电流导通,这种转移电流通过位移输入电压与电流之间的相位降低了功率因数,故需要在滤波需求与维持高功率因数之间取得平衡。
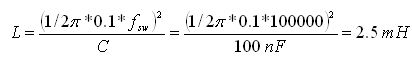
根据电磁干扰的属性及滤波器元件的复杂特性,电容C1和C2起始选择了100 nF电容。选择的差分电感L1用于提供L-C滤波器频率,约为开关频率的1/10。所使用的电感值是:

实际设计中选择的是2.7 mH电感,这是一个标准电感值。基于这个起点,根据经验来调节滤波器以符合传导干扰限制。电容C2增加到了220 nF,从而提供干扰限制余量。电阻R1限制浪涌电流,并在出现故障时提供易熔元件。根据应用环境的不同,可能需要熔丝来满足安全要求。注意在初级总电容较小的情况下浪涌电流较小。
2)初级钳位
二极管D5、电容C3和电阻R2组成钳位网络,控制由反激变压器泄漏电感造成的电压尖峰。D5应当是一个快速恢复器件,额定用于应对峰值输入电压及反射到变压器初级上的输出电压。600 V额定电流为1 A的MURA160快速恢复二极管是D5的适宜选择。电容C3必须吸收泄漏的能量,同时电压只有极小的增加,1.5 nF的电容足以用于这类低功率应用。电阻R3必须耗散泄漏的能量,但并不必须会降低能效。该电阻根据经验选择47 kΩ。需要注意的是,该电阻和电容C3的额定电压是125.5 V。
3)偏置电源
二极管D6对偏置绕组提供的电源整流。200 mA电流时额定电压为100 V的MMBD914二极管是D6的适宜选择。初级偏置由电容C4、电阻R3和电容C5来滤波。选择的C5为2.2 µF,C4为0.1 µF,R3为1.5 kΩ。
4)输出整流器
输出整流器必须承受远高于630 mA平均输出电流的峰值电流。最大输出电压为22 V,整流器峰值电压为93.2 V。所选择的输出整流器是3 A、200 V、35 nS的MURS320,提供低正向压降及快开关时间。2,000 µF的电容将输出纹波电流限制在25%,或是峰-峰值144 mA。
5)电流控制
通过监测与输出串联的感测电阻RSENSE的压降,维持恒定的电流输出。电阻R11连接感测电阻至通用PNP晶体管Q1的基极-射极结。当感测电阻上的压降约为0.6 V时,流过R11的电流偏置Q1,使其导通。Q1决定了流过光耦合器U2的LED的电流,并受电阻R4限制。光耦合器U2的晶体管为NCP1014提供反馈电流,控制着输出电流。
设定输出电流Iout=630 mA则要求感测电阻RSENSE=0.85 Ω。感测电阻由4颗并联的元件R6、R7、R8和R9组成,选择R6和R7的阻值为1.8 Ω,选择R8的阻值为10 Ω,而让R9开路,从而产生约0.83 Ω的总感测电阻。
6)功率因数控制
在本电路中维持高功率因数有赖于缓慢的反馈响应时间,仅支持给定输入电源半周期内反馈电平略有改变。对于这种电流模式的控制器件而言,最大峰值电流在半周期内几乎保持恒定。与传统反馈系统相比,这就改善了功率因数。电容C6提供慢速的环路响应,抑制NCP1014的内部18 kΩ上拉电阻及来自反馈光耦合器晶体管的电流。从经验来看,电容C6确定在22 µF至47 µF的范围之间。
7)变压器
本LED驱动器要求的最低输入电压为90 Vac,相应的峰值为126 Vac,在输出功率Po=8 W、效率(η)=0.75及Vin=126 V的条件下,计算出的峰值电流Ipk=0.339 A。再使用100 kHz的开关频率(fSW)值,计算出初级电感(Ip)=1858 µH。
这个功率等级适合选择窗口面积(Ac)为0.2 cm2的E16磁芯。最大磁通密度设定为3 kG,可以计算出的初级匝数为105匝(T)。输出电压限制为22 V,用于开路负载事件下的保护。为了提供一些输出电压余量及降低占空比,输出电压值增加50%,达到33 V。次级最小匝数(Ns)将是约20匝。
NCP1014需要最低8.1 V的电压,使转换器工作时DSS功能免于激活。最低LED电压设计为12.5 V,初级偏置绕组匝数(Nb)约为13匝。
8)开路保护
齐纳二极管提供开路负载保护。开路电压由二极管D8电压、电阻R4压降及光耦合器LED电压之和确定。所选择的齐纳二极管D8的额定电压为18 V。
9)泄漏电阻器及滤波器
电阻R10及电容C10提供小型的放电通道,并过滤输出噪声。
10)模拟调光
本参考设计包含一个可选的控制部分,以实现模拟电流调节的调光。出于这个目的,可以增加电阻R12、R14、R15、二极管D9、晶体管Q2等元器件从及至电位计R13的连接。本设计所选择的电阻R12的阻值为1 kΩ,调光电位计R13为10 kΩ,R14为820 Ω,R15为1 kΩ。
11)电容寿命
LED照明的其中一项考虑因素是驱动器与LED应当具有相当的工作寿命。虽然影响电源可靠性的因素众多,但电解电容对任何电子电路的整体可靠性至关重要。有必要分析本应用中的电容,并选择恰当电解电容,从而提供较长的工作寿命。电解电容的可用寿命在很大程度上受环境温度及内部温升影响。本参考设计选择的电容是松下的ECA-1EM102,额定值为1000 µF、25 V、850 mA、2,000小时及85℃。在假定50℃环境温度条件下,这电容的可用寿命超过12万小时。
测试结果
相关测试数据是NCP1014LEDGTGEVB评估板在负载为4颗LED、工作电流约为630 mA条件下测得的,除非另行有说明。图3及图4是不同条件下的能效测量数据。图5显示的是不同线路电压条件下的功率因数。需要指出的是,输入电压在90 Vac至135 Vac范围内时,功率因数高于0.8,远高于“能源之星”的LED住宅照明应用功率因数要求。

总结:
“能源之星”标准为固态照明提供了量化要求,使LED驱动器面临一些新的要求,如功率因数校正。这就要求新颖的解决方案来满足这些要求,同时还不会增加电路复杂性及成本。本文结合优化的NCP1014LEDGTGEVB评估板,介绍了安森美半导体的离线型8 W LED驱动器参考设计的设计背景、解决方案及设计过程,并分享了相关能效及功率因数测试结果,显示这参考设计提供较高的能效,符合“能源之星”固态照明标准的功率因数要求,非常适合这类低功率LED照明应用。
射频工程师养成培训教程套装,助您快速成为一名优秀射频工程师...
天线设计工程师培训课程套装,资深专家授课,让天线设计不再难...
上一篇:单片机实现分时计费智能电度表
下一篇:保护人身和设备安全的固体传感开关

