- 易迪拓培训,专注于微波、射频、天线设计工程师的培养
基于单片机的楼宇直按可视对讲门铃系统的设计
0 引言
城市居民楼单元入口大多数是敞开着的,这方便了居民的进出,但同时也给居民的生活带来了诸多的不便。例如,由于任何人都可随意进入居民楼道内,因此在居民楼道内我们随处能看到贴于墙上或楼梯台阶上的各类纸质广告,也能看到印刷于墙上或楼梯台阶上的各类广告,这既影响了楼道内的卫生,更影响了楼道的美观。本文介绍的楼宇防盗直按可视对讲门铃系统很好的解决了这些问题,该系统特别适于居民楼单元入口处防盗门安装使用。
1 楼宇直按可视对讲门铃系统工作原理

图1 楼宇直按可视对讲门铃系统工作原理框图
图1为其工作原理框图。该门铃系统以单片机AT89C2051作为控制核心,配以视频采集调理、呼叫铃音产生调理、主机键盘、音频输入后置调理、开锁及控制、音频输出前置调理、呼叫检测、视频及音频控制、摘挂机检测等模块组成。当来人按下房号键时,呼叫铃音产生模块产生的铃音信号经铃音调理模块调理后,一路经主机音频输入调理模块调理送喇叭供来人听铃音;另一路经房号键送分机喇叭产生呼叫主人的铃音,同时送入呼叫检测模块,AT89C2051通过 P17脚检测到门铃呼叫信号,其P16脚输出启动视频及音频信号到视频及音频控制模块,同时进行30s定时。若主人不在家或通过辨认不接见来人,则30s 后P16脚输出关视频及音频信号;若决定接见来人,则摘机。AT89C2051通过P33脚检测到已摘机,则终止30s定时进入通话。主人的话音音频信号经过前置调理模块调理后,由AI/O线传到主机音频输入调理模块调理后送喇叭供来人听话,而来人的话音音频信号经前置调理模块调理后混入AI/O线,由分机音频调理模块从AI/O线取出调理后送耳机发声,完成通话。主人通过通话询问并从显示器中观察来人,决定接见则按下开锁键,AT89C2051检查到后其P15脚输出开锁信号到开锁控制模块,经AI/O线送到门口主机的开锁模块,控制防盗门电控锁动作,门被打开。主人挂机,AT89C2051通过P33 脚检测到挂机,则P16脚输出关视频及音频信号,恢复收铃状态。另外,主人还可按主动监视键,来显示来人或查看门外的情况。
2 楼宇直按可视对讲门铃系统硬件电路设计及实现

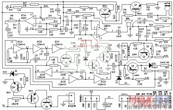
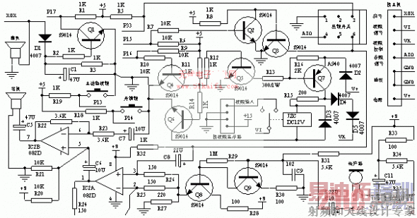
b.室内分机

a.室外主机
图2 楼宇直按可视对讲门铃系统硬件电路原理图
图2所示为该楼宇直按可视对讲门铃系统硬件电路原理图。
2.1 呼叫铃音产生调理模块设计及实现
铃音信号可用软件或硬件模拟合成,也可用集成音乐片。经综合考虑,选用可用于线性放大器和RC振荡器的六反相器4069、配以图2 a中R1~R11、C1~C4、Q1(9014)、Q4(A940)、D2来模拟合成铃音信号。其中C1、C2串联得到0.5μ电容,与R1、R2及 4069的1、2两个反相器构成RC振荡电路以产生合成铃音的所需的信号,该信号经4069第3个反相器反相,R3限流送Q1的b极,放大后的信号一路由 Q1的e极输出并经R5、R6和4069第6个反相器组成的线性放大器放大后,与Q1的c极输出的一路放大信号混合,再经4069第5个反相器反相,然后与C3从Q1的e极取得的另一路信号混合,最后由4069第4个反相器反相得到合成的模拟铃音信号输出。Q4、R7~R11、C4、D2为4069提供工作电源。当无房号键按下时,限流电阻R8断路,因R7的偏压,Q4截止;当按下房号键时,Q4导通,c极输出电压,一路经R9、R10分压,C4滤波提供 4069的工作电压,起到了保护4069的作用;另一路经D2单向截止,R11降压后提供呼叫时LM386等的工作电压。
为提高输出铃音信号的驱动能力和传输距离,设计了图2a中由限流电阻R12~R14、Q2(9015)、Q3(8050)、D1、C5、C7组成的铃音调理模块。当按下房号键时,铃音信号经R12限流后由Q2的e极输入,c极输出到Q3的b极进行放大后从Q3的c极输出,一路由C5取出,经 LM386再次放大后送主机喇叭供来人听呼叫铃音;另一路由C7取出混入HJK线,经按下的房号键直接送分机喇叭产生呼叫主人的铃音。D1起单向截止作用。
2.2 主机键盘、呼叫及摘挂机检测模块设计及实现
主机键盘所有房号键的一端连主机的HJK,另一端各自连对应分机的X0X。为便于来人在光线暗淡或夜间辨认房号键,设计了由发光二极管LED构成的键盘光源系统。其控制电路由图2a中的Q5(A940)、限流电阻R15和R16、偏压光敏电阻RS构成。当光线强时,RS阻值很小,Q5截止,LED不发光,降低了功耗。当光线暗时,RS阻值很大,Q5的c极输出电压,LED发光。设计时每个LED并联,这虽增加了主机键盘设计的复杂性,但解决了同类产品因LED串联,一个损坏,其余均不能再提供光源的缺陷。
设计的呼叫检测模块由图2b中的D1、R2、R3、C1、Q1(9014)及AT89C2051的P17 脚及其上拉电阻R1构成。当来人按下房号键,由X0X线传来的门铃呼叫信号一路经喇叭发出门铃呼叫音,另一路经过D1反向截止,R3与C1组成的充放电电路,由R2驱动Q1导通,使AT89C2051的P17脚的电平由高变低,完成呼叫检测。设计的摘挂机检测模块由图2b中的压键开关、AT89C2051 的P33脚及其上拉电阻R6组成,一旦摘机,压键开关转换状态,P33脚的电平由高变低,完成摘机检测。反之,完成挂机检测。
2.3 视频采集调理模块和视频及音频控制模块设计及实现
视频采集调理模块选用工作电压为DC12V,内部自带视频调理的CCD摄像头模块,其输出视频信号传输距离远,直接由图2a中的C18取出后送VI线,无需其它外围电路,简化了系统电路设计。
设计的视频及音频控制模块由图2b中的Q4~Q6(9014)、Q7(A940)、限流电阻R10~R15、偏压电阻R16、D3~D5、继电器、 AT89C2051的P16脚及其上拉电阻R9组成。视频显示器选用工作电压为15V的国产4寸黑白扁平显像管模块。为控制VI线输入的视频信号,设计时选用单刀双掷电磁继电器并利用其常开触点,R15对继电器线圈起限流保护,D3起续流保护。待机时,P16脚输出高电平,Q4导通,Q5~Q7截止。当 AT89C2051检测到呼叫信号或按主动监视键时,P16脚输出低电平,Q4截止,Q5导通使Q7导通,V+线送来的18V直流电源经Q7的c极输出,一是提供继电器线圈工作电压和视频显示器15V稳压片的输入电源;一是经D4单向截止提供音频模块输入电源,再经D5单向截止由VK线给主机的摄像头和音频模块提供输入电源。Q6导通,继电器吸合给视频显示器提供视频信号。
2.4 开锁及其控制模块设计及实现
开锁模块由图2a中的3V稳压管Z1、限流电阻R37和R38、Q8(2073)、Q9和Q10(9014)组成。开锁控制模块由图2b中的压键开关、限流电阻R7和R8、Q2和Q3(9014)、AT89C2051的P15脚及其上拉电阻R6构成。待机时,即使摘机使压键开关转换状态,但P15脚输出高电平,Q2导通,Q3截止。因AI/O线上的直流电压高于Z1的稳定电压3V,Z1被击穿,其反向击穿电流使Q10导通,从而使Q9的b极对地短路而导致Q8截止,电控锁线圈无电流输入,防盗门处于上锁状态。来人呼叫后,主人摘机并按下开锁键,P15脚输出低电平使Q2截止,Q3导通,AI/O接地,Z1无反向击穿电流输出,Q10截止,Q9导通使Q8导通,其c极连接的18V直流电源由e极输出给电控锁线圈,电控锁动作,打开防盗门,完成开锁。
2.5 输出音频前置调理模块设计及实现
声电转换选用了灵敏度高的驻极体传声器,但经传声器转换形成的音频电压信号较弱,不宜直接传输,为此需设计音频前置调理模块。为降低成本,采用三极管9014进行两级调理。主机声电转换电路及音频前置调理模块由图2a中的Q6、Q7、R31、R18~R27、C12~C14及传声器构成。由VK线上送来的受控电源经R18~R20分压,C12滤波为传声器提供工作电压。传声器转换成的音频信号经C13耦合到Q6的b极放大后,由c极直接输出到Q7的 b极再次放大后,由C14从Q7的e极取出经R31混合到AI/O线,经分机后置调理模块取出调理后送耳机,供主人听话。另外该信号还送入主机后置音频调理模块调理后供来人听自己说话。模块中R21~R25为Q6、Q7的直流限流电阻,R26、R27分压为Q6提供b极工作电压。
分机声电转换电路及音频前置调理模块由图2b中的R27~R35、Q8、Q9、C9~C11及传声器组成。其原理与主机的相同,C9滤掉音频信号的高频部分,放大后的音频信号由Q8的c极输出经R32混合到AI/O线,经主机后置调理模块取出调理后送喇叭,供来人听话。
2.6 输入音频后置调理模块设计及实现
输入的音频信号,因传输衰减需再次调理,为此需设计后置调理模块。设计时,可选集成运放或专用音频集成放大器。这里选用了可用于音频信号放大的集成双运放082D和专用音频集成放大器LM386来设计。设计的主机输入音频后置调理模块由图2a中082D的第一个运放、R28~R36、LM386、 C8~C11、C15~C17组成。由VK线送来的受控电源一路经C15、C16滤波,R33、R34分压提供082D反相端和同相端直流工作电压,另一路经R28降压,C10、C11滤波后提供LM386的工作电压。R35、R31、R32与082D的第一个运放接成双端输入求和运放作为第一级调理。输入音频信号经R30滤直流后,由082D的同相端输入,经第一级调理后由R36限流C17耦合,再经R29和C8滤波后,由LM386的3脚输入,经过 20倍放大后由5脚输出,由C9耦合到喇叭发声。
设计的分机输入音频后置调理模块由图2b中的082D、C5~C8、R20~R27组成。082D的第一个运放与R24~R27构成双端输入求和运放作为第一级调理,输入音频信号经C8从AI/O线取出送第一级调理的同相端调理后,由C6耦合到由082D的第二个运放、R22、R23、C7组成的第二级比例运放的同相端进行调理,最后由C5耦合到耳机发声。其中第一级运放直流工作电压由Q8的e极提供,第二级运放同相端直流工作电压由R20、R21 分压提供。
3 楼宇直按可视对讲门铃室系统软件设计及实现
单片机软件主要完成门铃呼叫信号、摘挂机、按键检测及相应控制信号的输出,完成来人呼叫后及主动监视30s定时等功能。用MCS-51语言编写的程序如下:
ORG 0000H
MAIN: MOV SP,#65H
HP: CLR 24H ;清呼叫标志位
JNB P3.3,MONK ;摘机呼叫无效
JB P1.7,MONK ;呼叫检测
SETB 24H ;置呼叫标志位
LJMP DSH30s
MONK: JB P1.3,HP ;主动监视检测
DSH30s: CLR P1.6 ;允许对讲和视频显示
MOV 75H,#40 ;30s定时
DSH: MOV 76H,#150
DSH1: JNB 24H,DLY ;呼叫定时判断
JNB P3.3,SPK ;摘机检测,若摘机则转允许通话
DLY: CALL DELY5ms ;调5ms定时
DJNZ 76H,DSH1
DJNZ 75H,DSH
CVS: SETB P1.6 ;定时到,未摘机则关视频和对讲
LJMP HP
SPK: CLR 24H
UNLK: JB P1.4,HP1 ;开锁检测
CLR P1.5 ;输出开锁信号
CALL DELY5ms
SETB P1.5 ;恢复通话
HP1: JNB P3.3,UNLK ;挂机检测
LJMP CVS
DELY5ms: MOV 73H,#13 ; 5ms定时
DLY1: MOV 74H,#191
DJNZ 74H,$
DJNZ 73H,DLY1
RET
4 结束语
该门铃系统在唐山市唐海县等地安装并经长期使用表明:其操作简便,与同类产品或其它非单片机控制产品相比,具有可靠性好,故障率低,综合性价比高,一户能同时安装两台分机,且具有呼叫后才能摘机通话和开锁等特点,这很好地解决了同类产品或其它未使用单片机控制的产品在任何状态下,摘机即可通话、开锁、视频显示以及来人可从室外主机的喇叭听到室内发出的声音等缺陷。
参 考 文 献:
[1]夏方林,基于单片机AT89C51的单户可视对讲门铃室内分机的设计,微计算机信息, 2004,10.
[2] AT89C2051单片机资料
[3] 王港元,电子技能基础,成都科技大学出版社,1999.
射频工程师养成培训教程套装,助您快速成为一名优秀射频工程师...
天线设计工程师培训课程套装,资深专家授课,让天线设计不再难...
上一篇:OLED照明和光源产品的特点
下一篇:OLED电视的技术优点和劣势

