- 易迪拓培训,专注于微波、射频、天线设计工程师的培养
有人在吗?帮我看看这块板子(我是菜鸟)
录入:edatop.com 点击:

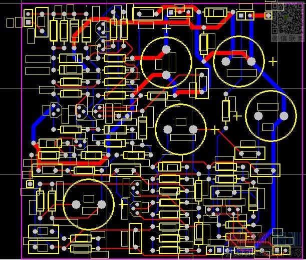
大家好,帮我看看这块板子好吗?我初学不久 模模糊糊的
布局都还不怎么合理,走线也还要好好的调整,慢慢来吧!
多谢2楼的 这么快就有回复 能说的具体点吗?十分感谢
比如啊!你三极管既然用了这种封装最好就不要把中间那个脚的走线从里面走了,那样有危险的,最好是从外面绕的.还有线太细,其他的我现在看不太清楚.你应该还是在学校里的吧?
没错 你看的太准了 我本来是弄软件的 做这个现在纯粹是因为实验室没人懂硬件
可以加你QQ详细聊吗?接下来还有一块板子 那个估计到时候错误更多
真的非常感谢 呵呵
我觉得如果有时间的话,可以布单面板,应该可以布出来.
线细了点,可以加泪滴 ,字符可能有点乱 , -----板厂的
电源和地线太细;建议将器件的值隐藏,保留编号就好了;元器件布局不合理;尽量使用贴片封装,减小PCB板的大小。
好啊!但我现在不怎么用QQ的269417290,有空你就加一下吧!你可以直接跟我联系13764416774.
好象是有部分是自动布线的,刚学吧
是啊 就是刚学的 本来我只要把电路分析了就行了 不过导师还真是放心 就让我直接制板了 这块板就是个测试 将来制成品自有高人出马.
我现在是担心信号别因为我板子太烂拉不出来 \`````/
性能好就是好板
还是不错了
Cadence Allegro 培训套装,视频教学,直观易学
上一篇:终于学会了电器.电路图的基本绘制了
下一篇:如何调整BOARD的可视范围

