求教:关于运放的问题
录入:edatop.com 阅读:
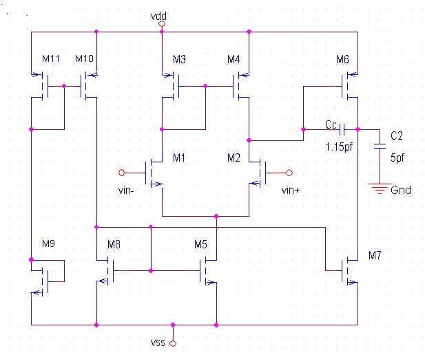
麻烦各位帮忙看一下电路图,是不是运放的偏置电路有问题。如果有问题,请提出,如果可以的话帮忙修改一下。本人是学生正在做毕业设计。毕业设计的题目:是低功耗亚阈值CMOS模拟集成运放。所以我想让我的部分管子工作在亚阈区,至少让M5管工作在亚阈区里。
电路图在附件里!
在这里先谢了!
电路图在附件里!
在这里先谢了!

如果电源电压低于1.5v的话,这种偏置电路(最左边)可以p管和年管平分电源电压,(调节管子尺寸实现)就进入亚阈值区。电源电压大于1.5v,就需要换偏置电路了。
还不懂这些。呵呵
you can't use this bias circuit to force M5 in the linear region, you must change your bias circuit
看书!
我这里有个疑问,你说的亚阈值把M5工作在亚阈值状态好像对于减少VDD没有什么大的作用吧,应该是把M1和M2工作在亚阈值状态
楼上说得对,亚阈值工作的放大器应该是差分对工作在亚阈值区,而不主要是需要下面的电流源(当然也可以)
小编应该看看书,理解下低功耗什么意思!然后再对照下你的偏置电路修改
呵呵加油
学习学习
申明:网友回复良莠不齐,仅供参考。如需专业解答,请学习本站推出的微波射频专业培训课程。

