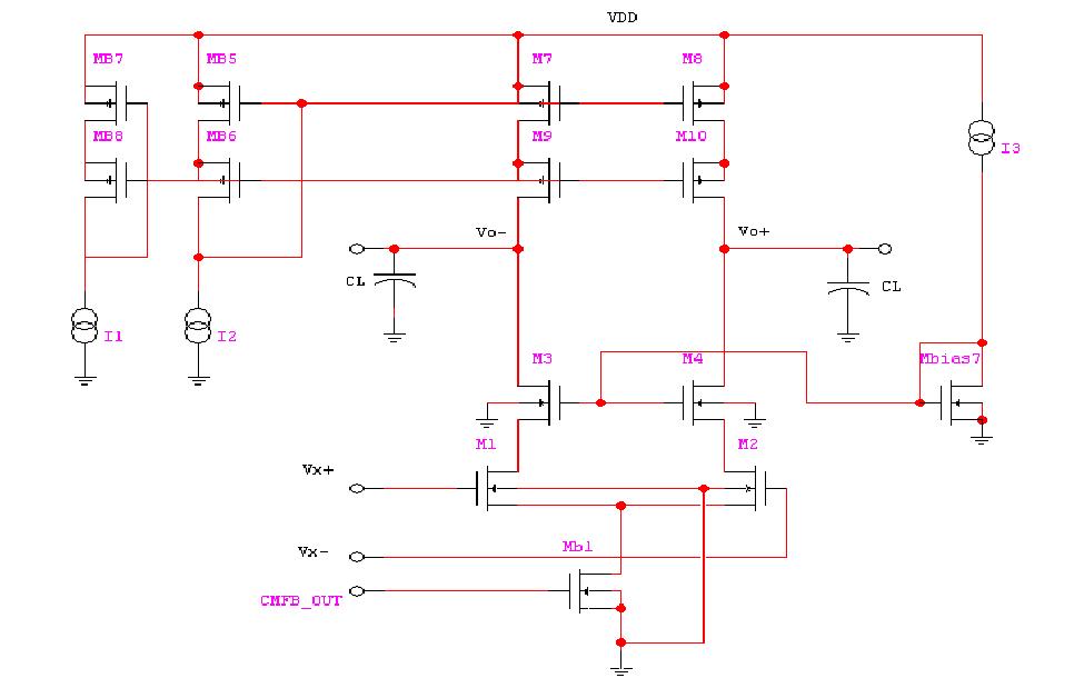
全差分运的DR和setting
录入:edatop.com 阅读:
请问nf,tslew和εline这三个表达式是如何得到的,如果麻烦的话,能否推荐些文章解释这方面的内容。谢谢!



顶起来!
申明:网友回复良莠不齐,仅供参考。如需专业解答,请学习本站推出的微波射频专业培训课程。

