判断这个运放是否稳定
小弟算的是不稳定,我算出来增益交点GX=4.3M》相位交点PX,
可是答案是稳定的
三个极点都在左半平面,应该是稳定的啊,
who can help me?
答案是不稳定的系统 你的做法是真确的 可以参考razavi p285
我这个是gray第九章的第一题,我在论坛上下的答案是稳定,不知道谁对
看来大家不怎么喜欢做题啊
7# qerqing
This is a stable system. Here's an answer from the solution manual.

我用波特图算的是不稳定,奈奎斯特不太会用
极点的具体位置呢?
这个应该不稳定啊,怎么算出来稳定呢,我不会啊!
1# qerqing
计算结果应该是比较临界了,GBW在4M左右,相位差不多180
p.r. gary 那种计算方法是估算的,精确计算如下:
H=F*A(f)=10/(1+jf/f0)*(1+jf/f1)*(1+jf/f2)
f0=1M f1=2M f2=4M
增益交点解下述方程:
10/(|1+jf/f0|*|1+jf/f0|*|1+jf/f0|)=1
也即:
(1+f^2)*(1+f^2/4)*(1+f^2/16)=100
相位交点用以下方程解:
arctan(f)+arctan(f/2)+arctan(f/4)=180度
用MATLAB求解有:
fu=3.542MHz
fp=3.74MHz
所以这个系统是个稳定的系统
学习中~
了解了。恩
13# hurongguang
这种算法确实很精确,学习了
极点的位置呢
这个系统是个稳定的系统
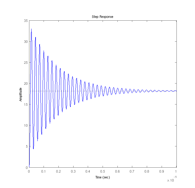
确实是稳定的系统,用matlab画出来的波特图如下,显示PM=-58,而step response却是稳定的,看来波特图不可靠啊

最后给一个零极点图,所有的极点都在左半平面
学习中哈哈
13# hurongguang
增益交点解下述方程:
10/(|1+jf/f0|*|1+jf/f0|*|1+jf/f0|)=1
也即: (1+f^2)*(1+f^2/4)*(1+f^2/16)=100
请问,第二个等式怎么会与第一个等价?

系统是稳定的
19# tjjbraye
Your simulation is not corret. The loop gain is 12dB, since it's the product of A and f, which you can also see in the solution manual.
申明:网友回复良莠不齐,仅供参考。如需专业解答,请学习本站推出的微波射频专业培训课程。
上一篇:谁知道流水线冗余位校正的数学推导
下一篇:搞LNA难吗

