量測Crystal circuit容許的頻率誤差是多少?
录入:edatop.com 阅读:
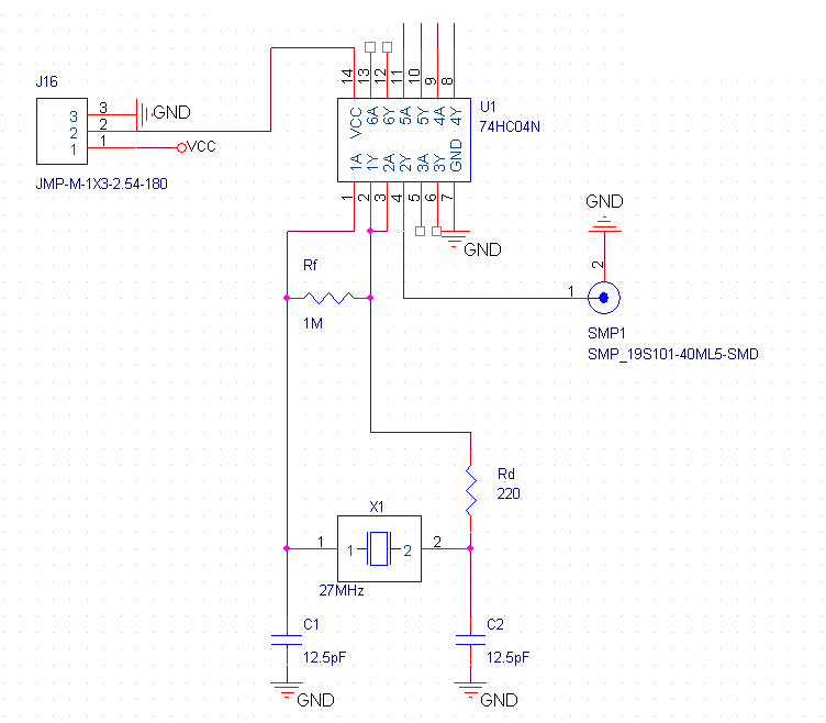
下圖為一個27MHz 的Crystal circuit 從SMA處使用示波器進行量測!
雖然量出一個值 卻不清楚這樣的數據是否符合正常規格!
我有聽說規格似乎為+-50ppm十分嚴格
那麼27MHz 大概只能在有+- 1350Hz的誤差 是否正確呢?
真的精度需要那麼高嗎?

雖然量出一個值 卻不清楚這樣的數據是否符合正常規格!
我有聽說規格似乎為+-50ppm十分嚴格
那麼27MHz 大概只能在有+- 1350Hz的誤差 是否正確呢?
真的精度需要那麼高嗎?

先感謝高手的回答!
有錯誤的設計點 也請指導一下!
謝謝^_^
1.是,精确度正要那麽高
2.XO的温度参数是很高的....
btw,我很好奇,是何种application会用到27M XO....
精確度需那麼高 那是否等於小弟的電路設計有問題?
(因為振出的頻率變化過大 已遠超過+-50ppm)
想請教一下 有辦法將頻率問題解決嗎?
該從元件上或是Layout上下手?
ps:小弟主要是在測試哪一種Layout對振盪電路較合適!
現階段連頻率都不穩定 更無法去判斷哪一種Layout好 因為都很爛Q_Q
Thanks.
申明:网友回复良莠不齐,仅供参考。如需专业解答,请学习本站推出的微波射频专业培训课程。
上一篇:Help some questions about op amp!
下一篇:请教---gain-boosted OTA 辅助运放的负载电容等于多少呢?

