首页 > 微波/射频 > RFIC设计学习交流 > 帮忙分析一下电路

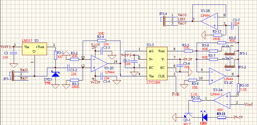
帮忙分析一下电路

录入:edatop.com    阅读:


poor display!

申明:网友回复良莠不齐,仅供参考。如需专业解答,请学习本站推出的微波射频专业培训课程

上一篇:求教:运放的输入管的gm的问题
下一篇:运放接成反馈形式时主极点

射频和天线工程师培训课程详情>>

  网站地图