请帮忙算算传递函数
录入:edatop.com 阅读:
请帮忙算算传递函数及频率响应

先将环路断开
再用梅森公式
这个其实不难
大侠能否帮忙算算
你是指6.19K断开么?能否帮忙酸酸
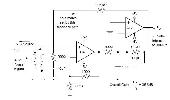
有个很重要的地方就是右边运放的输入负端是虚地,所以左边运放的传输函数是,
B=-30.1/(420+30.1) , H(s)= H1(s)/ ( 1+B1 * H1(S) )
而流过电阻750欧的电流和流过1.5k欧电阻和1.6pf电容的电流相等,左边运放对这个电流的传输函数就是 H(s)/750 ,
左边运放正输入端到右边运放输出的传输函数是 -H(s) * (1/ jw1.6pf+1.5k)/750 , 接下来又是一个反馈,反馈系数是。
大侠能否说的清楚一点~
mei ren suan a
申明:网友回复良莠不齐,仅供参考。如需专业解答,请学习本站推出的微波射频专业培训课程。
上一篇:求助如何仿具锂电池充电过程
下一篇:请问在什么文件里面能看到电阻的匹配精度

