请教运放设计中的问题
一直很迷惑,希望高手指点一下!

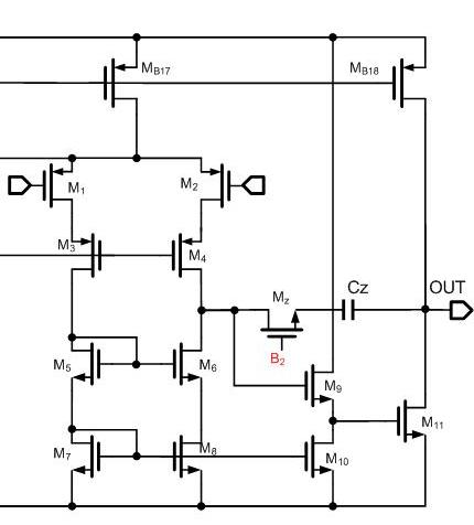
看起来像三级运放的第二级
可以看做是第二级,起到隔离的作用,我是想知道,如果不用M9和M10的话,会有什么区别?
现在是我想把M9和M10去掉,因为这样的话,米勒补偿的调零电阻就好设置了
电平移位
此解有误。
正解。
M9和M10构成level shifter,将M6漏极那点的电压降低一个Vgs。如果直接将M11的栅极连上的话,电平太高,会使M11进入线性区。
哪来的电路,有点老。
你当然可以去掉它,只要将左边的电流镜改成high-swing电流镜。
M9 and M10 is used ensure the cascode current mirror M5, M6, M7, M8 work properly. If you want to remove M9 and M10, you need to remove M7 and M8.
7# oooosilicon
高摆幅电流镜?输出结构有什么不同的吗?
牛!您的马甲上都有silicon标志。
完全正确!
M2的Gate到M11的Gate有两条增益通路,会不会产生LHP Zero?
10# icdreamer
我也犯过这种错误,把M11的栅直接接到第一级输出口。仿真发现电路输入端VOS有好几个毫伏,开环的幅频以及相频特性也有点怪。后来用类似的移位电路把M11栅极的直流工作点电位调下来就对了
12# minch
会的,多了电流镜产生的零极点对。应该把极点位置调到放大器单位增益带宽外面,不然闭环的时候会延长建立时间。
Hi:
这里的M9的体效应怎么办处理了?有没有降压的level shift 能避免体效应?
电位平移正解
dc level shift
不电平移位的话仿真SS Corner会出问题
level shift,可以去掉的。
“M9 and M10 is used ensure the cascode current mirror M5, M6, M7, M8 work properly. If you want to remove M9 and M10, you need to remove M7 and M8.”
M7,M8可以不用去掉。
shift level, 使 M11 的 vgs 基本上等于Vds_m8,正大 output swing
11111
申明:网友回复良莠不齐,仅供参考。如需专业解答,请学习本站推出的微波射频专业培训课程。
上一篇:请问有人了解深圳中兴模拟IC部门吗?(急)
下一篇:中频PGA设计讨论

