请教一个放大器的问题
录入:edatop.com 阅读:
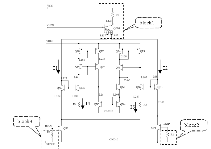
如图,这种放大器有特殊的名字吗?有什么好处啊,与一般的放大器有啥区别啊?

电流-电压型放大器吧,放大主要靠电流镜这些结构,不过没仿真过频率特性,不是很清楚。你在block2固定了,那么输入block3只能做输入
不知道为何要做成这样
电流-电压放大器结构都差不多和这个类似,可以说是一种常用的跨阻放大器结构吧,电流放大器的优点很多,你根据应用场合和电流-电压放大器的优点考虑为什么用这种结构
这种放大器速度高,噪声差,转换速率好像是和电流放大倍数有关,SNR好像是输入电流越大,SNR越差,不过具体要你自己去分析了!
不懂 看起来挺复杂的
申明:网友回复良莠不齐,仅供参考。如需专业解答,请学习本站推出的微波射频专业培训课程。

