How about is the PSRR of the cascode bias circuit?
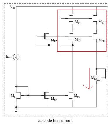
我看了一篇IEEE Joutnal of solid-state circuits的Paper,產生了一個小問題。附件是一個OTA(operational transconductance amlifier)的電路圖,是Paper電路中的某个sub-circuitry。左邊虛線框起來的部分是OTA的 biasing circut,直覺上這樣的 biasing circuit似乎比較能在低電壓情況下工作(operation),但電源Vdd變化時,對所要產生給cascode OTA的 biasing current也有很大的影響!換句話說PSRR並不好,不知我這樣的看法是不是正確?
cacode ota

一起来讨论啊!好像有点道理!
en 对的
希望大家踴躍提出自己的看法
謝謝!
RE:
我觉得说这个电路的偏置电路可以低电压工作是没有意义的,因为放大器采用的是cascode结构,需要较大的输入电压才能工作。另外我觉得说偏置电流的pssr不好,也是没有什么依据的,因为偏置电流ibias并不是由虚线框中的电路产生的,虚线框中的电流只是为了传输偏置电流而已。
同意楼上说的:‘偏置电流ibias并不是由虚线框中的电路产生’
之所以會說:biasing circuit似乎比較能在低電壓情況下工作(operation),只是因為下圖以紅色框圈起的部份是low-voltage operation cascode mirror(Refeence: Design of Analog CMOS Integrated Circuits by Behzad Razavi)
另外,所謂的PSSRR不好,是指:如果Ibias是不隨溫度以及電壓變化的理想電流源的話,以紅色箭頭mirror出來的電流會隨電源電壓變化而變化,所以PSRR不好。
以上是我的小小看法 ,如果有不對的地方,還請指教。
xx

回复 #7 chinwei 的帖子
I don't quick think so.
1. True. The circuit can work under low voltage.
2. The PSRR of the circuit should be good because of the shielding of the cascode current mirror. Note that PSRR is a small signal term.
3. The bias current still change largely if VDD varies, even though Ibias is ideal. The main issue is on the mirror of Mb1 & Mb6, not the part you circulated in red.
个人意见:这个电路的目的不是为了低电压工作,主要是在使用CASECODE结构的基础上,提高放大器增益的同时保证输入电压的范围。前面的基准电路不是根本目的是生成后面所需的偏置电压,而不是电流!当然,该电流影响了放大器的响应速度。
同时如楼上所说,该结构使用了CASECODE结构,放大器的PSRR性能应该是没有问题。
至于你所说的电流问题,主要是取绝于基准电流跟电流镜结构,应该不属于这个放大器PSRR性能范围。
回复 #5 feiyangsg 的帖子
你说的很对
楼上有人说的对
bias部分对输出PSRR的影响不大,应该bias电流是由外接电流源保证的
一个电路PSRR倒底如何,尤其要看通过输出级出来后的PSRR倒底会有多大
偏置电流ibias并不是由虚线框中的电路产生’?
同意八楼和九楼的观点
PSRR不是看着点
基本统一你的观点,小编的问题是搞混了psrr和biasing的关系。
首先要明确的是biasing 部分是干什么的?
biasing 是用来确定你的电路的直流工作点的.
PSRR是什么?
psrr是你的电路小信号参数。
基本上biasing的psrr和你的放大器的psrr关系不大, biasing的psrr的影响的是你的直流工作点稳定性。
我说关系不大,是因为biasing的电路是和你的放大器连在一起的,所以来自biasing的电源噪声可以被耦合到放大器。 但是影响很小。小编可以自己分析一下。
个人愚见:cascode决定它不适和工作在低压,但Mb3 Mb4这条通路上不是cascode,所以PSRR不会好,达不到cascode应有的PSRR,应该把这条通路也改成cascode
How about is the PSRR of the cascode bias circuit?
very thank
biasing current not affect by the voltage variation
kanknakankan
偏置不应该受到电源电压的影响是有道理的,不然电路的工作点不稳定,所以PSRR应该和偏置部分没有关系,而和输出有关
严重同意此观点!
不错
不错
我没有太理解你的意思,因为我认为psrr是一个交流特性,你可以通过大信号或者小信号来分析。如果说小信号分析,我认为operating point是固定的,不会存在变化,所以这个结果的psrr确实好一点;如果说大信号分析,operating point 变化,这个比较难判断,但既然你图上给的是电流元,这就代表这个电流几乎不会受电源变化的影响,所以从电流上看,大信号也没有问题。当然这里面还有很多假设,就是这个bias 电流的大小,电流镜带宽,slew rate等等,这些都会对中高频的psrr结果有很大影响,在大信号上你需要注意很多地方的瓶颈才能搞清楚这个电路究竟哪里是psrr的瓶颈。
上面就是我的一点理解,也不知道对不对,就作为一点参考把。
the PSRR can be good or bad. it depend on how you choose the PMOS current mirror size and the biasing current.
當VDD變化2.5~5v對current mirror 會有影響?
电流偏执主要是提供放大器正常工作的直流电流,放大器的性能对偏执电流的大小变化不会很敏感
所以电路psrr主要不是由biasing circuit引起的
1# chinwei
我个人认为目前的这个电路比较难直接断定是不是具有好的psrr. 通常来说高频的psrr是直接couple在你输出上的,所以那里的寄生电容越大从而导致的power 影响越大;对于低频来说,主要取决于你的增益,因为相当于对一个dc信号的处理; 对于中频来说就比较麻烦了,因为当电路的带宽确定之后,对于电流镜的带宽会对psrr有影响。所以如果你比较希望得到更好的psrr, 在设计的时候可以适当的减小管子对电源和地的寄生电容;或者对电源预先做一个regulator或者滤波处理,从而达到你希望的效果。有一个问题可以思考一下,如果再产生的bias上面挂一个到地的电容,这个电容是不是越大越好?
小编好糊涂啊。 你想想。 一个bias,diode连接,如果想得到一个constant current那么应该怎么样? 对,Vgs要恒定,所以,必须‘psrr糟糕’,只有这样才能使得Vgs不会track电源变化,
个人愚见,仅供参考
申明:网友回复良莠不齐,仅供参考。如需专业解答,请学习本站推出的微波射频专业培训课程。
上一篇:刚才的问题已解决,(谢谢)再讨论一个问题
下一篇:射频工程师必收藏《Microwave_Solid_State_Circuit_Design_by_Bahl》

