问一个运放频率补偿的问题
录入:edatop.com 阅读:
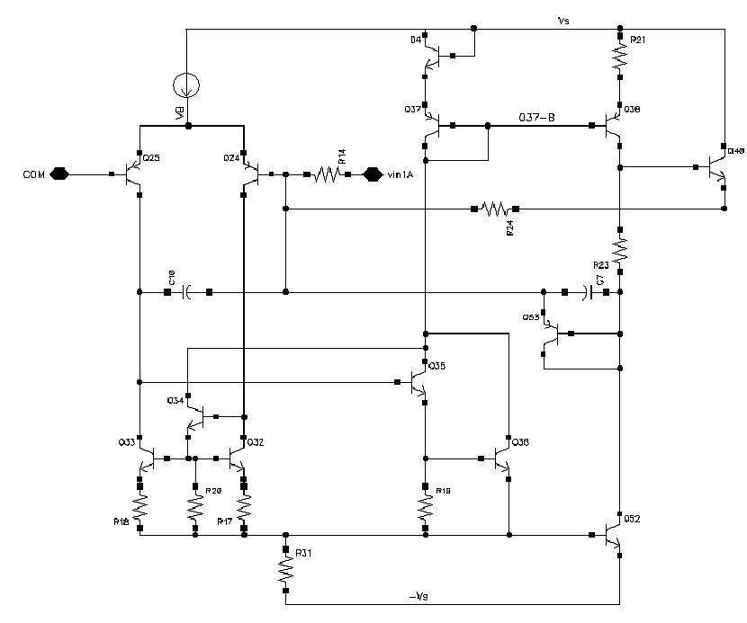
最近在反相一个电路,里面有两个运放,电路如图1所示
电路的简图如图2示,电路由两级运放组成,电路中频率补偿电容有两个,分别跨接在输出端与第一级输入、第一级与第二级输入之间。
通常的Miller补偿方案仅为第二级输入与第二级输出之间存在一个电容,象电路中的这种频率补偿方案有什么特点?
运放的应用环境为有源整流电路,基本框图如图3示
运放为系统中的A1、A2。现有A1、A2没有相位裕度,在20dB增益的时候已经达到180°相移;但是整个整流电路仍然能够正常工作,只是在信号换相的时候输出存在较大过冲,why?
将A1、A2按照一般Miller补偿方案进行调试,可以获得较好的相位裕度,而且整个电路的整流效果也要好一些,信号换相时的过冲要小很多。有没有必要换用现有的运放频率补偿方案?
thanks!
电路的简图如图2示,电路由两级运放组成,电路中频率补偿电容有两个,分别跨接在输出端与第一级输入、第一级与第二级输入之间。
通常的Miller补偿方案仅为第二级输入与第二级输出之间存在一个电容,象电路中的这种频率补偿方案有什么特点?
运放的应用环境为有源整流电路,基本框图如图3示
运放为系统中的A1、A2。现有A1、A2没有相位裕度,在20dB增益的时候已经达到180°相移;但是整个整流电路仍然能够正常工作,只是在信号换相的时候输出存在较大过冲,why?
将A1、A2按照一般Miller补偿方案进行调试,可以获得较好的相位裕度,而且整个电路的整流效果也要好一些,信号换相时的过冲要小很多。有没有必要换用现有的运放频率补偿方案?
thanks!
图1电路图

图2电路简图

图3系统图

自己顶一下,请论坛上的高人指点!
爱学习
申明:网友回复良莠不齐,仅供参考。如需专业解答,请学习本站推出的微波射频专业培训课程。
上一篇:LDO将高压电源变成低压电源,电路理解?
下一篇:请教一个AD准确性问题

