差分折叠放大器遇到的问题。
输入、输出共模都设0.9v。
摆幅就设0.5~1.3v。
我的偏置设置:
v1=1.2
V2=0.9
V3=0.9
v4=0.60
没衬底效应Vthn=436mv
Vthp=443mv
Vod差不多都是0.16v
Vds设为0.25v
这样子行吗?
Dc仿真时:V1所偏置的p管电流源,总是不饱和。Vds总是很小漏端1点电压差不多1.6v。还有输入差分管子会吃掉很多电压3点电压很小。这样子V4偏置的电流源管子也是Vds太小而不饱和。
电流I1和I2的关心要设多少比较合适。?
还有,我还要将v2,v3去掉 做成gain boost结果。
那我这两个辅助放大器的输入、输出共模要设置多少?还有其他参数呢?

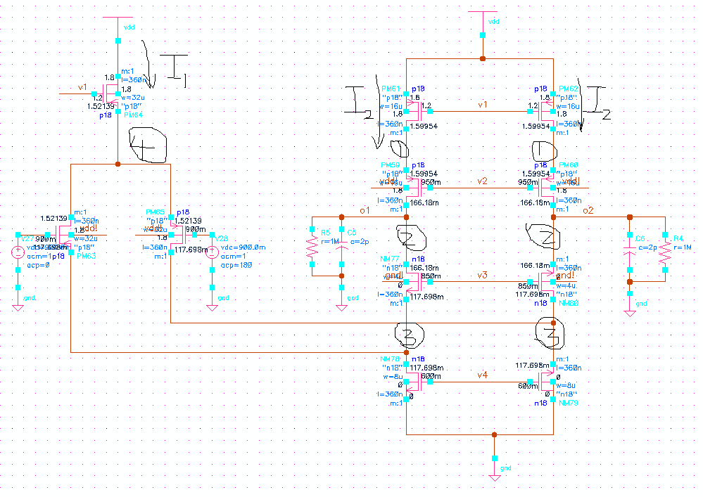
图再传一下。
请高手指点。
共模反馈电路呢?
小编用的什么画图软件
1楼:共模负反馈还没加进去。
2楼:有计算机自带的画图工具画的图。
我I1要有500uA,这样子尾电流管子w/l要很大
因为v1有不能太小。太小的话 4点的电压不能满足尾电流管子和差分对管子同时饱和。
各位朋友。帮忙指导一下。各个偏置取多少比较合适。
我觉得先应该做opamp的bias
nmos 两层cascode
pmos 两层cascode
合理分配每层mos管的vds电压
例如:
从上到下的vds就是
PMOS1: 0.25V
PMOS2: 0.15V
NMOS2: 0.15V
NMOS1: 0.25V
那么绝对电压就是
1.8V----------POWER
1.55V--------PMOS1 Vd
1.4V---------PMOS2 Vd MAX
0.9V---------VCM
0.4V---------NMOS2 Vd MIN
0.25V-------NMOS1 Vd
0V-----------GND
做单端0.9V+/-0.4V还留了100mV的margin应该差不多的
我觉得主要是通过调节偏置电路来让运放中国的管子饱和的;直接用电压来调的话,个人觉得没什么意义,随便请教一下,我刚才调增益自举的小编的这种电路里面的开关电容共模反馈,一直没调对,找不到原因,很郁闷,请前辈给个方向,指点一下小弟。
RE
电路中的工作点的设置,很少有相关书籍来讲了。
谢谢大家,gain boost主放大器和辅助放大器共模负反馈用什么结构比较好。
主运放:开关电容
辅助运放用最简单的2个MOS管吧,论文上很多都用这种
如果你不放心的话,做四个单端opamp就可以了
那样很solid,不会有共模loop 不稳定的现象,而且简单
但就是课能功耗稍微大一点,但是也不会太多的
xue xi zhaong
偏置电压不能加电压,要先做好偏置电路。
学习了多谢
申明:网友回复良莠不齐,仅供参考。如需专业解答,请学习本站推出的微波射频专业培训课程。
上一篇:两级运放sf corner 相位裕度不满足,请问该如何改
下一篇:为什么在 FFcorner 下电路的GBW和PM通常会变好,而在SS corner 下会变差

