请大家分析一下这个运放的补偿

如果有针对这种补偿的论文推荐就更加感谢了,呵呵
路过学习。我也不了解
哈哈,图没放全,放在结构里看起来更好。
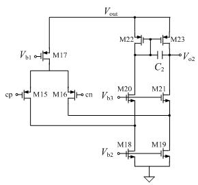
我的理解,第一,电容C2的另一端也是AC grond, 所以和接地的效果一样。第二,运放的真正输入其实是两个PTAT电流支路,运放的输出应该在bipolar的base terminal,所以电容C2对Bandgap的PSRR有提高,提高了整个loop的响应速度。
欢迎大家指正。
貌似是个feedforward补偿,除了产生极点1/rds*c外,还有个gm/c的LHZ, 可以提高high frequency gain, 从而提高psrr吧。
你好,我很好奇,一级的OTA为什么需要补偿?我也用类似的机构实现bandgap的OTA,唯一不同在于pmos load我也用了cascode结构,这样gain很高,减小了systematic offset, 如果你的supply允许,你可以试试的。关于那个电容,在我看来就是为了提高高频psrr,至于你说的为什么在这个位置能显著提高phase margin,我也不理解,请高手解答~
就是这个理
5楼正解,更简单地分析,低频时增益是gm1*ro, 高频时增益是补偿电容短路,为gm1/gm2,gm1是differential pair 的跨导,gm2是mirror的跨导,只要让gm2略大于gm1,则波特图为单极点且GBW附近有零点,相位裕度高于90度,最高达到135度;若gm1大于gm2,则在GBW之内增益曲线有一个平台,就像以上所说,提高高频的增益继而提高高频PSRR。
give the tf of the opa,you can understand more.
其实放在折叠点那里更好
学习了 之前也见过这样的电路 没太明白
算了,想深一层还是复杂,需要详细推导
为什么是 gm/c的LHZ 左半平面的零点 ?
同问
自己推推传输函数就了然了
是不是应该放在整个基准源的结构里边来分析啊,接在基准源里边相当于后边不是还有一级吗 这时候补偿效果怎么产生的呢?
利用ALLEN书中类似看零点的方法 ,这应该引入的是右半平面的零点吧?~ +gm/c
这样放置Cc,有前馈当然也会产生反馈,其实就是Miller补偿。这个电路目的是让主极点为那个高阻点,次极点为diode连接那个点。从小编说的是BG中的OP,那后一级多半就是一个Common source的放大器并以电阻和BJT为负载,一般来说,增益小于1,所以Miller到后一级也没有用。所以我们可能一般直接采用到自补偿的对地电容。假设镜像点电容为c1,后一点的寄生电容为c2,补偿电容为Cc。对地的话,主极点就是1/rds cc。而按照图中放置的话, 推导了下,在一般内部应用,假设C1与C2差不多,并都远小于Cc,则零点、次极点都不会变,而主极点变为1/2rds cc。即,电容的效果变成2倍,面积节省一倍
直观的看,Miller补偿在主极点处等效电容为Cc+r1*gm*Cc(我们平时将那个1忽略掉了,而这里就是利用这个1),而r1=1/gm。
谢谢各位的经验
高频时候的增益应该为零吧?因为将相反的两个通路短接。
你好,问一下,如果是miller cap的话,似乎应该是M23为第二级的input管子,而非M22,这样的话miller效应就不是2了,而是gM23*r1了?期待你的答疑,谢谢。
不错,学习了。
电流形式的米勒补偿,在输出有等效的的电容为2倍关系
怎么推出来的呀?
千万不要随便解释问题,对初学者可能是个致命的误导,解释前,理论最好能通过EDATOOL的验证
Sansen书上提到过,在这里,我提一个有挑战的问题(类似于如下问题--其实就是同一个问题的精简版本)
http://bbs.eetop.cn/thread-278471-1-3.html
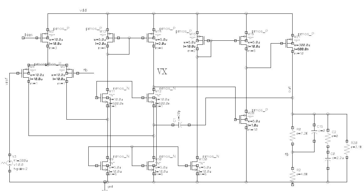
简单的LDO,两种反馈方式,如图连接方法为1,cap反馈到VX为方法2,比较
1VS2:
which is better?for better stability consideration or for fast transient response consideration
Dose Miller effects really really exists?
what's the final solution of multi-loop system?
QQ群招人:85204517
新年第一帖,给各位拜个晚年!恭祝各位新的一年里能把money miller到自己腰包
fast transient response consideration, the method 2 is better and the compensation cap used in method 2 would be much smaller than method 1.
需要多多研究啊!
为什么大家都说是提高psrr呢?
从直觉来看降低psrr的,呵呵,提供了替条到电源的高频通路,电源上的noise都到输出点了
这个是yahujia compensation,就为了省各电阻
没什么的,只要输出极点比GBW够高,不加电阻都无所谓
对于小编的MILLER效应,在物理上看就是通过电容的小信号电流加到了输出,再加上本身的镜像的电流,看上去就是两倍的 效应。具体的小信号分析可以参照ricon Moro的论文,同时也可以去掉补偿电容,在输出加一个补偿电容的2倍的电容得到的仿真曲线差不多。另外这不是提高PSSR相反会降低PSSR。
对于zhangfuquan 的电路,是图中的方式好,这种方式消除了右半边零点,同时第二个极点被推得更远
申明:网友回复良莠不齐,仅供参考。如需专业解答,请学习本站推出的微波射频专业培训课程。
上一篇:问下calibre的问题
下一篇:ic5141和win7兼容吗?

