关于基准的问题
录入:edatop.com 阅读:
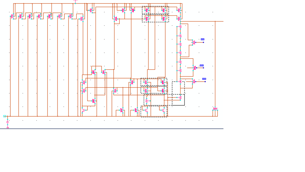
大家帮忙分析下这个基准的偏置和启动电路是如何工作的呀?
好难看清楚啊
点一下图片就大了,帮忙分析下
看看这个怎么样

申明:网友回复良莠不齐,仅供参考。如需专业解答,请学习本站推出的微波射频专业培训课程。
上一篇:有关共模反馈问题 急!
下一篇:应用于RF电路的LDO的要求

