关于VCO的摆幅
录入:edatop.com 阅读:
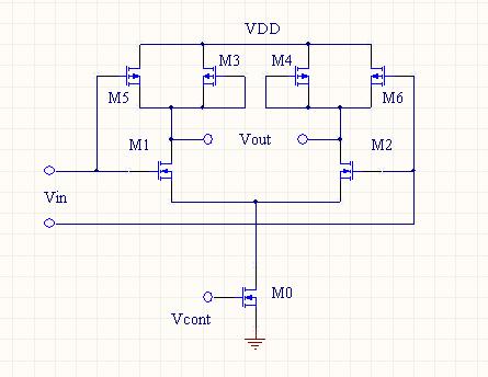
CADENCE仿真VCO时波形的上摆可以接近电源电压,但是下摆却比较小,这是怎么回事呢?(环形VCO的延迟单元如图所示)
申明:网友回复良莠不齐,仅供参考。如需专业解答,请学习本站推出的微波射频专业培训课程。
上一篇:比较器的kick-back noise
下一篇:有没有人画过积累型可变电容的版图 是不是gate是电容一个端口 其他的是电容的另一端?

