给看下这个电路
录入:edatop.com 阅读:
有几个部分不是很理解

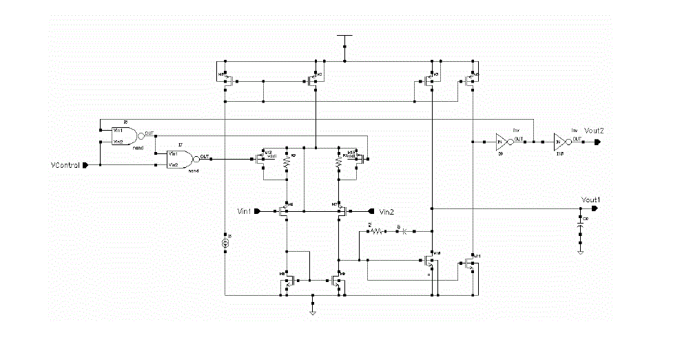
哪一部分是迟滞比较器?

哪一部分是迟滞比较器?
两个与非门,M12,M13,R1,R2.为迟滞电路。Vcrtrol=1,迟滞功能打开,Vout2=1时,M12合,M13断,翻转时Vin1>Vin2.反之亦然,Vout2=0,翻转时Vin1<Vin2。
谢谢了 。话说图标怎么看的这么清楚啊 你也做过这个东西?呵呵
你好 再问下 图上最右边的那四个mos(m3,m6,m10,m11)用途是什么?
图标太小看不太清楚,半猜的,m3和m10,m6和m11都是第二级放大,做为两路输出,同时提供驱动电流。其中m3和m10加了米勒补偿,难道该比较器有时候还要做运放用?这就要看你的应用环境了
谢谢啦 你说的完全对 这东西就是通过控制信号使他在比较器和运放之间做选择
申明:网友回复良莠不齐,仅供参考。如需专业解答,请学习本站推出的微波射频专业培训课程。
上一篇:关于RING VCO的起振
下一篇:请教VCO仿真的问题

