请高手指点关于此LDO仿真问题
录入:edatop.com 阅读:

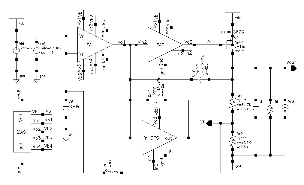
请教各位大侠,本人菜鸟,在学习LDO,借鉴前辈们的DFC频率补偿结构,进行稳定性分析时感觉结果实在怪异。我看过第一级运放的增益可以达到55db,但为什么整个电路环路就这样了呢?请前辈、高手指点,谢谢!
有可能仿真方法不对
20log(Vfb/Vref)是环路增益,不是Vref到Vout。给你个仿真接法供参考
我也是这样仿的呀,我再试试看,谢谢您!
费那事干嘛,用iprobe方便快捷。
申明:网友回复良莠不齐,仅供参考。如需专业解答,请学习本站推出的微波射频专业培训课程。

