请教Sansen书中1148图的轨到轨运放
录入:edatop.com 阅读:
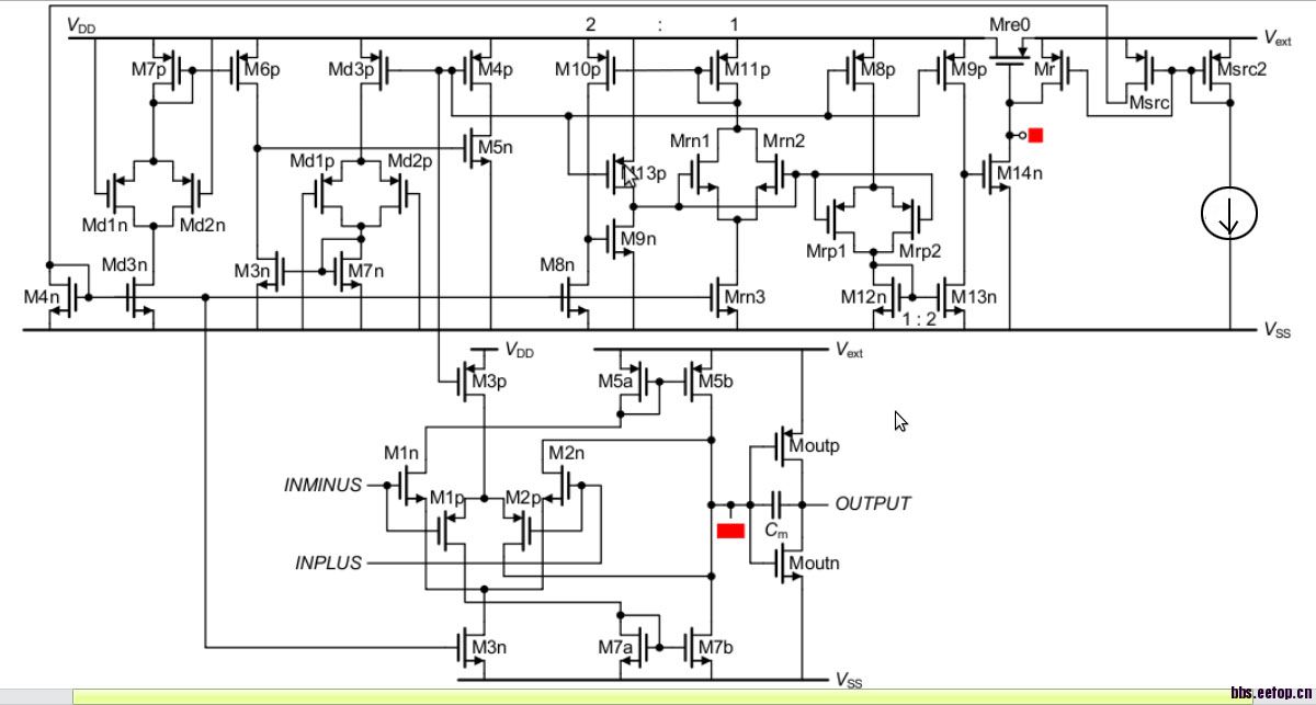
我正在仿图中的运放,可是我遇到了一个问题很久都搞不定,就是M4n和Md3n的电流一直无法相等,而且相差巨大,不知何故,这两个管子一个工作在Vext下,一个工作在产生的内部电源Vdd下。我的理解是左上方的电流反馈部分各管子的电流大小是由右边的电流源决定的,然后这个电流决定了M3n的电流,同时也产生了一个相等的M3p的漏极电流,但是M4n和Md3n的漏极电流始终相差很大。往各位大侠指点一二,小弟甚是焦急。
说明一下,下图中的Md1n和Md2n其实是NMOS,另外M4p的栅漏应该是短接的,这个图是我截的图,但是我电路里结构是正确的。

有什么信息需要我提供的各位大侠尽管开口
自己有理解了,因为M4n是强迫工作在饱和区,而Md3n则是工作在亚阈值区,所以显然是不等的,但是电流反馈结构内部的电流与基准电流不等没有关系,它是内部作用,由于求和点的作用保证了产生的PMOS电流和基准电流相等就好了
申明:网友回复良莠不齐,仅供参考。如需专业解答,请学习本站推出的微波射频专业培训课程。

