siligery模拟IC考题求助!

自己顶下啊。
顶下 同求答案!
同问 如何求系统失调?
。好吧,你的id好fashion
第三题是问哪个是正输入端,啥意思么?
大概是这样吧:
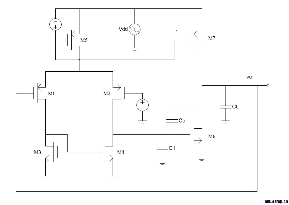
按照下图中Allen对管子的命名顺序
第一题从原点往外按顺序零极点分别是:
左平面主极点 1/[ (ro2||ro4) * gm6 * (ro6||ro7) *Cc ] 增益-20db 相位-90度
右平面零点 gm6/Cc 增益+20db 相位-90度
左平面次极点gm6/(C1+CL) 增益-20db 相位-90度
第二题系统误差是(Vgs3-Vgs6)/[gm1 * (ro2||ro4) ]
第三题小编图中标的第一级运放的负端是二级运放的正端
感觉出题的人没把意思表达好,例如题图输出怎么接地了

大概是这样吧:
按照下图中Allen对管子的命名顺序
第一题从原点往外按顺序零极点分别是:
左平面主极点 1/[ (ro2||ro4) * gm6 * (ro6||ro7) *Cc ] 增益-20db 相位-90度
右平面零点 gm6/Cc 增益+20db 相位-90度
左平面次极点gm6/(C1+CL) 增益-20db 相位-90度
第二题系统误差是(Vgs3-Vgs6)/[gm1 * (ro2||ro4) ]
第三题小编图中标的第一级运放的负端是二级运放的正端
感觉出题的人没把意思表达好,例如题图输出怎么接地了
小编题中没给一级放大器结构,应该是和一级放大器无关
输出接地说明是current output,non-dominant pole could be removed from bode plot
systematic offset 应该考虑第二级gm,rds, Ibias的statistical variation.
第三问实在想不出到底想问啥
假设输入为0时,输出电压为VDS0,系统失调输入电压即为(VDD/2-VDS0)/Av。
出题的人掉自己的思维里了,问的不清不楚的,你直接跟他讲你题目搞错了,肯定录用
能推导一下怎么求得系统失调吗?
那个输出接地是我画的,是铅笔画的。
(VD3-VD4)除以第一级运放的增益就行了,按照offset的定义来算
题目没有VD3与VD4。答案肯定不对
你这样肯定是不对的。题目没有把GM画出来,你这样做题,肯定是错的。
输入失调电压的定义是当输出电压为0时,输入电压的大小。
这道题我也做了,果然是出错了
申明:网友回复良莠不齐,仅供参考。如需专业解答,请学习本站推出的微波射频专业培训课程。
上一篇:请教cadence 5141 ADE DC分析
下一篇:模拟IC水有多深?

