LM78L05的过温保护怎么设计的?
录入:edatop.com 阅读:
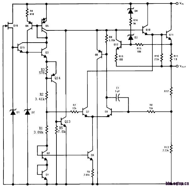
如题,下图是78L05的电路,请大家看看过温保护怎么实现的

R3, R5, Q14, Q13是过问保护。
Thank you.
谢谢楼上,能具体说说吗
申明:网友回复良莠不齐,仅供参考。如需专业解答,请学习本站推出的微波射频专业培训课程。
上一篇:有没有人了解杭州矽力杰这家公司的?
下一篇:spectre 仿真中出现 cannot have spaces in the field

