关于boost DC-DC
该芯片工作电压范围2.5-5.5V,正常工作下,FB应该和基准电压300mv相近
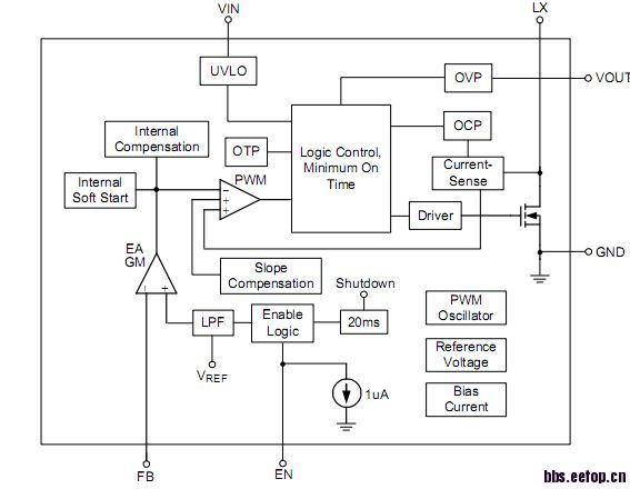
问题1:如下图所示,芯片的FB引脚初始电压为0,如果不加软启动,那么EA初始处于不平衡状态,输出为高,那么PWM初始输出恒为低,通过逻辑控制开关管状态,这时开关管应该开启还是关断?
当添加软启动之后,刚开始将EA输出箝位在多高电压合适?我们设置了0.8V的软启动电压,这样会不会太小?
软启动设计思想:启动阶段,输出控制信号关断EA,同时软启动输出上升的阶梯信号,至0.8V,软启动结束,输出使能信号,关闭软启动,同时开启EA,不知道按照下图中所示这样的设计合理不?
问题2:环路稳定性怎么仿真?除了simulink外还有什么经验计算可遵循?

1要看你的负载条件:重载时,电感峰值电流多大? CurrentSense的offset多大? 叠加起来,看EA0.8v是否够用。 至于PWM 恒低是对的,但是大管子不会一直通,应该通过CLK每个周期关一下
2. 可以把零极点找出来画波特图看PhaseMargin,当然这是频率稳定性,为避免次谐波振荡,要满足斜坡补偿的条件
旁观一下,学习一下。
旁观一下,学习一下。
同上、、、
1. 该PWM IC应该有最大占空比限制。
2. 在没有软启动时,刚上电,FB引脚电压很低,致使PWM IC最大占空比开通,电感开始储能。当该情况使得关断时间很小,也即把能量从输入传递至输出的减少。这种情况正好跟我们期待的相反。出现该种情况的根本原因在于,能量不是直接从输入传递到输出,也就是说开关闭合时能量并未直接传递到输出,而是间接完成的。在控制上体现为右半平面零点。
3. 由于该PWM IC是电流模式控制,在占空比大于二分之一时存在次谐波振荡,因此要有合适的斜坡补偿。该IC已经在内部集成了该补偿,因此存在一定的设计限制。
4. 添加软启动可以避免大的瞬态响应引起的系统不稳定,但是软启动并不能消除上述的问题。因此软启动的设计主要考虑系统的大信号响应稳定性。
5. 对于环路的稳定性的设计,可以通过计算得到,比如使用MATHCAD。也可以使用SPICE仿真得到。
回去再好好学习一下
学习中。谢谢分享
申明:网友回复良莠不齐,仅供参考。如需专业解答,请学习本站推出的微波射频专业培训课程。
上一篇:cadence ic610 spectre 仿真问题
下一篇:Help! How to simulate transmission gate's on-resistance in Hspice?

