(热)请教,关于一个三级运放的偏置电压问题,给点建议!
录入:edatop.com 阅读:
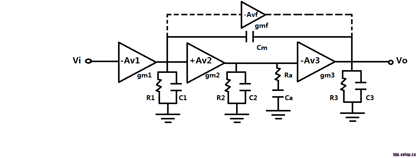
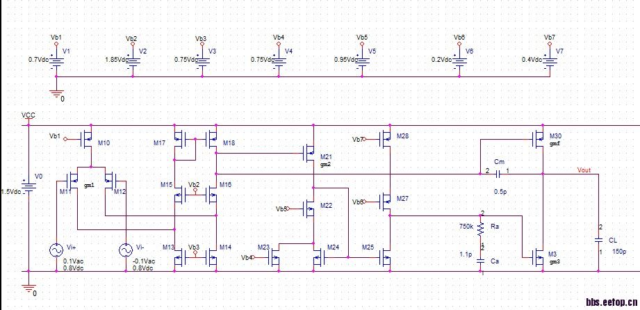
最近在仿真一篇关于三级运放的论文,结构图和电路图如下,论文中很多参数都没给出,电源电源为1.5V,用的事0.35umCMOS工艺,请教电路中的偏置电源Vb1-7怎么设定,才能让运放正常工作,不求参数最优,只要先能仿真


工作点设计和运放带宽有关
关注中
可以按Baker那本书上基准源那章,搭出个偏置电压产生电路,给你的电路提供偏置。
我觉得运放偏置先要先接成反馈的形式,不然偏置点不是很好调,尤其增益比较大的时候。
是《CMOS电路设计·布局与仿真》这本书么?最好能把论文贴出来,大家帮你参谋。光看电路也看不出来什么眉目,好像是带宽动态在调整
申明:网友回复良莠不齐,仅供参考。如需专业解答,请学习本站推出的微波射频专业培训课程。
上一篇:MOS的threshold voltage 与 channel length的关系是怎么一个曲线?
下一篇:電路製程轉換問題

