咨询下bipolar运放中器件作用
录入:edatop.com 阅读:
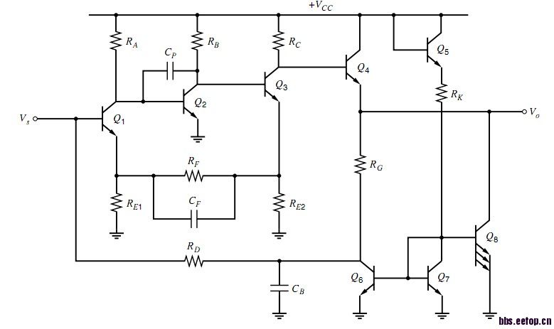
下图是GRAY书feedback那章中一个bipolar op-amp ,不太理解器件Rd和Cb的作用,书上讲的是Cb is a large bypass capacitor used to decouple the bias circuitry at the signal frequencies of interest, 另外Rd构成的反馈回路会不会影响稳定性?多谢指导
正如你说的,Cb是个很大的电容,交流信号都被bypass掉了,这样这条支路只是起到bias的作用
不会影响稳定性
原来只是直流偏置作用,多谢
申明:网友回复良莠不齐,仅供参考。如需专业解答,请学习本站推出的微波射频专业培训课程。

