求助,各位看看这个buffer电路靠不靠谱啊
录入:edatop.com 阅读:
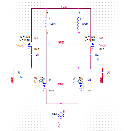
LC耦合的buffer,负载大,频率高,频段也比较宽。请问这个结构能不能用啊,查了好多论文,没见过这么做的各位做高频率的buffer一般都用什么结构呢?
希望各位不吝赐教
希望各位不吝赐教
要看你的用途吧!
load 是不是该串个电阻?
申明:网友回复良莠不齐,仅供参考。如需专业解答,请学习本站推出的微波射频专业培训课程。
上一篇:反相器并联电容
下一篇:求软件:cadence 3d design viewer

