电荷泵锁相环频率综合器中电荷泵的参数选取?
录入:edatop.com 阅读:
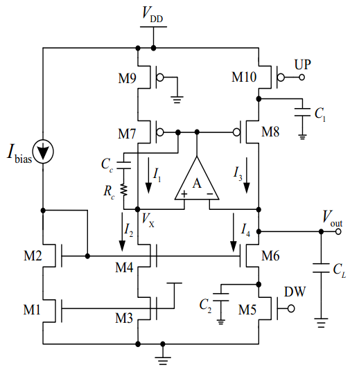
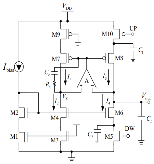
小弟在做一个锁相环中的电荷泵,结构如下:

用的是tsmc 0.18um工艺,电源电压要求1v,匹配电流100uA。有三个疑问,特向网友们请教:
1、支路中既存在开关管和用作电流源的管子,那么这些管子的参数怎么设置?
2、取L=0.18um时,似乎沟道调制效应比较明显,那么最小L取多少比较合适?
3、用spectrue仿真电荷泵输出电流匹配程度时,在输出端接一个直流电流源,从0-1v扫描,如何让spectrue显示电流vs输出电压的关系曲线呢?
本人刚接触这个,很多问题都不懂,望群友们不吝赐教!在此先谢过大家!

用的是tsmc 0.18um工艺,电源电压要求1v,匹配电流100uA。有三个疑问,特向网友们请教:
1、支路中既存在开关管和用作电流源的管子,那么这些管子的参数怎么设置?
2、取L=0.18um时,似乎沟道调制效应比较明显,那么最小L取多少比较合适?
3、用spectrue仿真电荷泵输出电流匹配程度时,在输出端接一个直流电流源,从0-1v扫描,如何让spectrue显示电流vs输出电压的关系曲线呢?
本人刚接触这个,很多问题都不懂,望群友们不吝赐教!在此先谢过大家!

自己顶下,不要沉了。
申明:网友回复良莠不齐,仅供参考。如需专业解答,请学习本站推出的微波射频专业培训课程。
上一篇:拉扎维书上的启动电路--好久没发帖了
下一篇:改变一下

