关于MAX275带通滤波Q取值的问题
录入:edatop.com 阅读:
请问各位兄弟,有没有作用用max275进行带通滤波的,当用两个带通滤波级联的时候,即4阶带通滤波的时候,前后两级Q值该如何取呢?
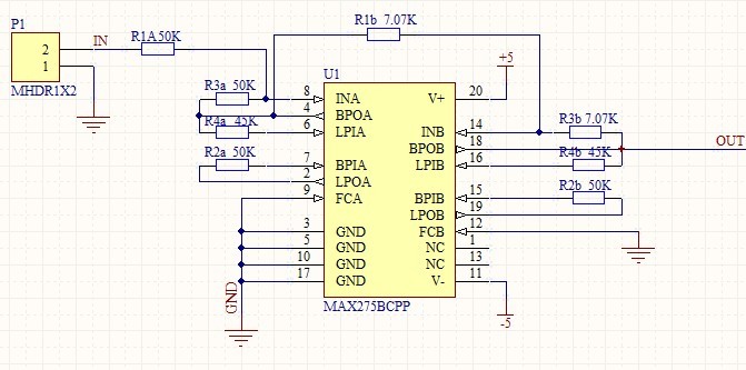
如下图,想进行12K,带宽为2K的滤波,前后两级Q值该如何取啊?这个电路的前级Q值取5,下级Q值取0.707,请问为什么要这样取呢?恳请各位懂行的兄弟帮忙指导一下,很着急,谢谢!
如下图,想进行12K,带宽为2K的滤波,前后两级Q值该如何取啊?这个电路的前级Q值取5,下级Q值取0.707,请问为什么要这样取呢?恳请各位懂行的兄弟帮忙指导一下,很着急,谢谢!
顶一下,期待高手帮忙解决一下
申明:网友回复良莠不齐,仅供参考。如需专业解答,请学习本站推出的微波射频专业培训课程。
上一篇:CMOS工艺中的Epi
下一篇:急问:PFD可以消除周期滑步现象吗?

