DAC0832+LM324输出电压过小
录入:edatop.com 阅读:
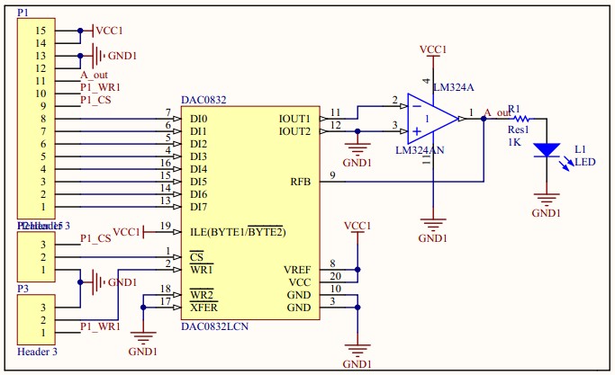
大家好,有个疑问。利用放大器LM324对DAC0832数模转换后的电流信号进行电压转换。为什么转换后的电压输出只有零点几伏呢?反馈的问题吗?具体电路见电路图。
小编最好去TI网站看看类似DAC的参考电路
申明:网友回复良莠不齐,仅供参考。如需专业解答,请学习本站推出的微波射频专业培训课程。
上一篇:CPPLL为什么控制电压会有大的跳变
下一篇:folded cascode opamp 前后仿真幅频特性相同,相频特性有较大差异

