基于Simulink的PLL行为级仿真的问题
录入:edatop.com 阅读:
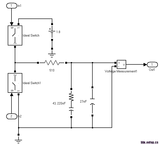
各位大侠,最近用Simulink在做PLL行为级仿真。在所建立的PLL行为级模型中,电荷泵部分是利用电压源构成(详细结构如图所示),现在的问题是电荷泵电流如何确定、PLL环路带宽如何确定?还请各位帮忙解答,不胜感激!
申明:网友回复良莠不齐,仅供参考。如需专业解答,请学习本站推出的微波射频专业培训课程。

