想用LM2941做个简单的3v到12v左右的voltage regulator,请教怎么连接外部电路
录入:edatop.com 阅读:
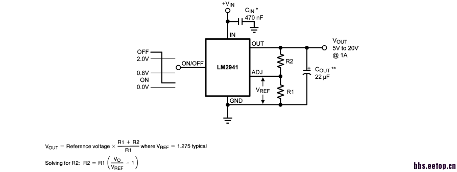
我用的是application note里面这个5到20v的regulator接法,R2用的是一个1.8K的电阻加上一个可调电阻,其他的按照图上接的。
现在问题输出电压跟可调电阻和参考电压都成正比,但是参考电压又跟可调电阻成反比,此消彼长,可调区间很小,我想实现3v到12v左右的输出电压,请问怎么连接好呢?比较菜,求拍砖,但请轻点儿哈
现在问题输出电压跟可调电阻和参考电压都成正比,但是参考电压又跟可调电阻成反比,此消彼长,可调区间很小,我想实现3v到12v左右的输出电压,请问怎么连接好呢?比较菜,求拍砖,但请轻点儿哈
不会啊,参考电压应该是固定的才对
这个电路应该没有问题,可调电阻最大阻值在8k以上应该就可以实现5~20v输出的
学习学习
我也觉得参考电压应该是不变的,但是我做trouble shooting的时候测下来就是随可调电阻变化的。
不应该出现Vref变化的情况啊,通常这pin 是高阻,只sense 分压后的电压,然后通过反馈和内部1.25V 比较,产输出的。莫非它不是这种结构,反馈端不是高阻,
也许你电阻加的太小的了,Vref 带不动1.8k 电阻,application note 上没有参考值么?加大电阻试试?
不是应该还有一个负载电阻吗?和负载电容并联的?
申明:网友回复良莠不齐,仅供参考。如需专业解答,请学习本站推出的微波射频专业培训课程。
上一篇:关于pmos衬底的接法
下一篇:谁能帮忙下载篇如下论文,不胜感激涕零

