怎么仿真MOS管的栅泄漏电流
录入:edatop.com 阅读:
有个MOS电容,想仿一下MOS管的栅泄漏电流对栅极这一点电位的影响,看这点电位随时间的衰减情况。
可是用的SMIC 0.18 LG 工艺仿真的,测量的栅电流一直都是0。
不知道怎么才可以仿真到MOS管的栅极泄漏电流?
可是用的SMIC 0.18 LG 工艺仿真的,测量的栅电流一直都是0。
不知道怎么才可以仿真到MOS管的栅极泄漏电流?
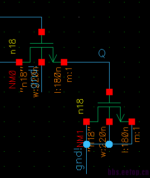
如下图所示的小电路,仿真MOS电容的泄漏电流对Q点电位的影响
在栅极和源漏衬底之间加高压,但需model支持
是加了个高压,VDD。model支持是什么意思呢?怎么确定model支持还是不支持呢?需要看什么参数?
貌似smic 0.18 工艺的库还没有栅电流的参数。
申明:网友回复良莠不齐,仅供参考。如需专业解答,请学习本站推出的微波射频专业培训课程。
上一篇:用AWR仿真振荡器,遇到不起振的问题
下一篇:关于带隙的一个问题

