LC负阻型压控振荡器VCO
录入:edatop.com 阅读:
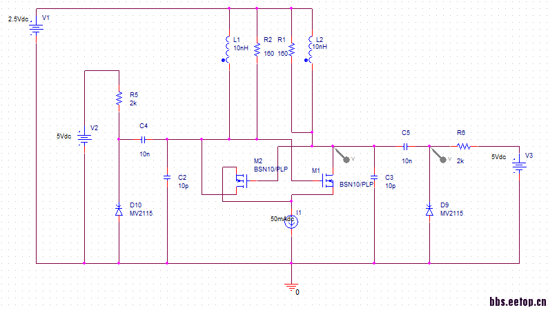
小弟是新手,最近在用pspice仿真一个LC负阻型压控振荡器,线路如图


但是在改变变容二极管反偏电压的时候,输出频率不变化,同时验证把变容二极管拿掉,输出频率维持不变,想请教各位前辈是否我的线路原理有问题?还请指点一下,非常感谢!


但是在改变变容二极管反偏电压的时候,输出频率不变化,同时验证把变容二极管拿掉,输出频率维持不变,想请教各位前辈是否我的线路原理有问题?还请指点一下,非常感谢!
元件参数的问题。 LC回路里单端接了10pf的电容,如果Var太小,自然振荡频率看不出变化。
申明:网友回复良莠不齐,仅供参考。如需专业解答,请学习本站推出的微波射频专业培训课程。
上一篇:LDO电阻负责和电流负载的稳定性!
下一篇:关于修改全局元件属性问题

