Brokaw Bandgap 用在DC converter 的电路问题
录入:edatop.com 阅读:
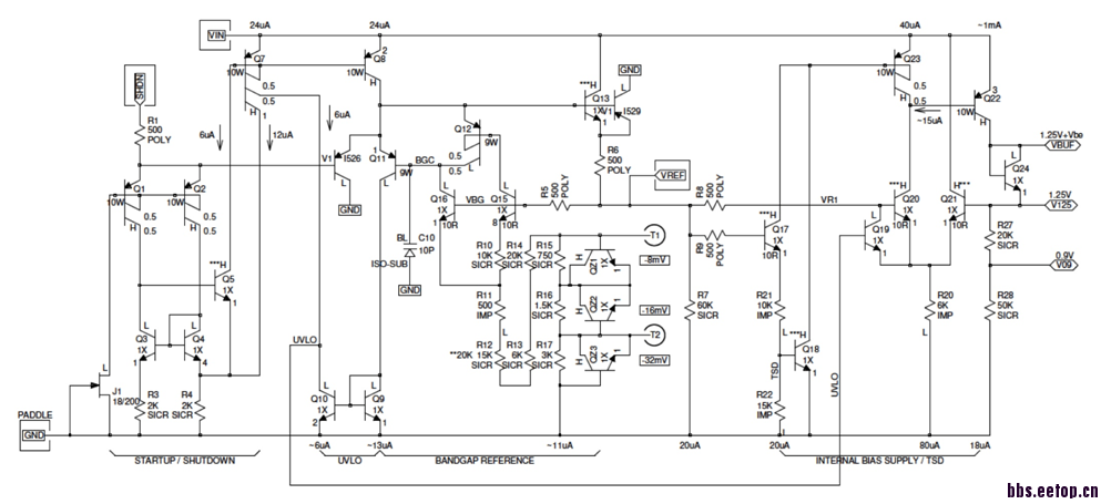
关于这个电路我有几个问题,请各位大侠不吝赐教啊
1. Q7 和 Q8 是怎么做到抑制电源或外加电压variation的,是不是通过Q3 Q4 Q5形成的负反馈回路呢?
2. 电路的Undervoltage Lockout是怎么通过Q10 Q9实现的?
3. Internal bias supply只要是做什么的?
4. Brokaw cell 是怎么做到是集电极电流相等的?
谢谢大家了

申明:网友回复良莠不齐,仅供参考。如需专业解答,请学习本站推出的微波射频专业培训课程。
上一篇:如果用米勒定理来获得输入-输出的传输函数,则不能同时用该定理来计算输出阻抗?
下一篇:ic5141usr6有些什么新功能么?

