求助 关于dcdc的共轭极点的PI补偿问题
录入:edatop.com 阅读:
小弟最近在学习老师的一款bulk DCDC,碰到PI补偿的一个问题一直搞不懂。如图1所示,PI补偿引入了一个在原点的极点,一个大约在6K左右的零点和一个接近DCDC开关频率的极点。图2 产生的两个共轭极点,大约也为6K。我觉得这种补偿只引入了一个零点来补偿两个共轭极点,还引入一个在原点极点,从波特图上来看,系统应该是不稳定的啊。但是电路却是稳定的,但是启动有严重的过冲,如图3所示。请大家帮忙看一下.[attach]540510[/attach][attach]540512[/attach]
不好意思,图1图2 挂掉了。现在重新挂上。
自己顶一下,求前辈帮忙。
buck 是current mode?
是啊,我怎么算的少补偿了一个极点呢。
@jiang_shuguo,求大神帮忙啊!
你是学生吧?current mode的话共轭极点是被推出GBW之外的,具体参考riley的模型推导,所以你的假设前提是错误的。voltage mode是有共轭极点的问题,所以voltage的GBW一般都很低,100k以内,这也是为什么voltage mode速度慢的原因之一。
你的LC取这么大。那你的工作频率有算过吗?按照这样估算,你的工作频率就几十K还是几K?取值不太好。再算算吧。
环路的单位增益带宽确实很低,四五K的样子。开关频率是420k,但这个是老师反向人家的,看人家芯片资料上典型应用来的。老师不让改
反向就没法说了。反正你的工作频率比带宽高5倍以上就可以了。取那么高可能大信号转换会快一些。现在为啥还做纯电压模的buck呢。很慢。只见过boost做电压模的。
不是电压模的,里面有个电流环路。现在正发愁这个两个环路咋补偿的呢。
你所说的电流环是限流环还是真正的电流环?另外如果是真的电流环,带宽不至于这么低。
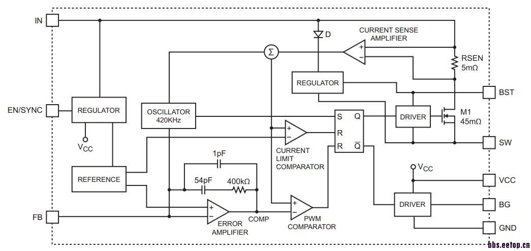
我把框架图贴上来,麻烦您看一下吧。我觉得是电流模的,就是带宽跟其他电流模的差了一个数量级。
是高压的buck吧,开关频率一般是比较慢的。
你的仿真初始值估计没设好, CM 就一个RC pole (BW 内)。
申明:网友回复良莠不齐,仅供参考。如需专业解答,请学习本站推出的微波射频专业培训课程。

