bandgap启动问题
典型bandgap结构中,运放的偏置电流来自bandgap产生的电流镜像,这样对于bandgap该如何实现自启动呢?我简单的用了一个启动电路,上电的时候将bandgap_core中PMOS栅极电压强制拉低,但是这样还是运放还是不能上电。另:补充一下,我的运放采用的是PMOS作为输入管的折叠式cascode单级运放,看见的paper上面做的是普通米勒补偿两级运放;仿真时将电源电压设为斜升信号,跑trans结果发现运放不能正常工作,求解释
应该可以的,我也刚做了个类似的,你看看是不是其他问题。或者巴图贴出来
没图没真相
不大懂啊,回个帖算是支持
没图没真相
可能是你的启动电路做的有问题吧!
启动电路上拉能力不够强?
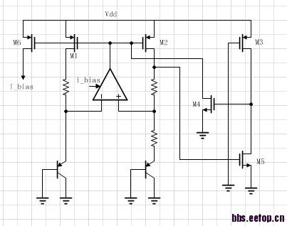
图贴出来了,求解释
补充一下,启动电路中M3管为倒比管,且DC仿真中可以读出稳态下,M5漏端电压仅为几毫伏,M4管确保关断
M3管为倒比管,应该不是这个问题
运放单独仿真了吗?增益?带宽?相位裕度?共模抑制比?电源抑制比?
看了你的图,你可能理解错误。
i_bias应该是由单独的电流源电路产生,供运放和bandgap工作,不是由bandgap产生供运放工作!
请问这个是什么道理?
一般集成电路中都单独有一块偏置电路部分,提供稳定的电流和电压偏置给其他电路使用。你看看集成电路设计的书吧,生成偏置的方式有很多种。如果你只是想单独看一下bandgap或运放特性,可用个电流源而不用实际电路来仿真。一般都是uA的量级。
M5的漏端几个毫伏那M4能导通能把M2的栅拉低吗?不知道理解对不对,继续关注正确答案
M3,M4,M5是启动电路,刚开始上电时未建立起基准电压,即M5的栅源电压<M5阈值电压,M5截止,M3、M4导通,将M2栅极拉低,M2导通,M5栅极电位逐渐升高,建立起基准,然后M5导通,M4截止,启动电路不再起作用。如果做DC仿真,启动电路是不工作的,要仿真启动电路要做瞬态仿真。不过一般情况下启动电路是放在偏置电路部分。
应该检测运放输出,拉输入。
非常感谢你的讲解,自己还是太菜了,您这一讲我是明白了。学习了 ,谢谢您的解答
你看下电路启动后,偏置电流对不对,看瞬态的值。
正常工作下再检查下M1,M2的栅压,确保在该栅压下放大器的输出级管子都饱和工作。因为放大器的输出偏置电压有M1,M2栅压确定。
可能是瞬态时间设置的太短
但是我看过的一些paper里面人家都是用bandgap产生的一路PTAT电流直接作为运放的bias电流,而且已经流片验证过了的。尽管对此我也不是很理解
我说的M5漏端为几个毫伏,是说在DC仿真时,稳态已经建立的条件下,M5的漏端电压极低,确保稳态时M4关断。然而在trans仿真时,应该是电源电压上电,然后M3将其漏端拉高,M4导通,M2栅端拉低,电路开始启动,启动完成以后,M5栅端电压增大,M5导通将其漏端电压拉低,确保M4关断,电路开始进入稳态工作。这个应该没有错吧
亲,你说的这些都是些没用的,PSRR只是一个指标,现在我功能都还没实现呢,环路的增益相位裕度都满足条件
希望真正做过的人过来解答一下
别担心,你这么做偏置是没错的。bandgap我已经做过几个,都是这么产生opamp的电流,都能正常工作的。你是在学校吗,如果可以的话我们可以单独交流,我来帮你解决这个问题。
M3,M4,M5的W/L是多少?估计是开启以后关不断
参数设计有点问题
大神,那个玩意还没搞定!?
M3管倒比管,确保其W/L极小。M5管为W/L较大
M4呢?。
申明:网友回复良莠不齐,仅供参考。如需专业解答,请学习本站推出的微波射频专业培训课程。
上一篇:MOS管的亚阈值是怎样定义的?在cadence仿真中又是如何计算的
下一篇:Verilog-A 怎么输出一组数据到文件(做ADC的FFT分析用)

