如图所示运放作用?
录入:edatop.com 阅读:

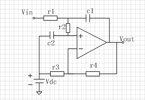
如图所示,请问这个电路是什么作用,如果要仿真这个运放的AC参数,电阻电容该怎么等效?
你可以这么分析,当频率很低时,电容的作用可以忽略,vout就可以得出与r3和r4的一个关系式;当频率无穷大的时候,电容近似为导线,可以分析出vout是一个与vin和r1、r2的一个关系式,所以vout有两种状态,电容的作用应该是用于充放电,让vout在这两个状态中来回切换

当R3C2/(R3+R4)-C1为0的时候
就变成了个直流增益为(R3+R4)/R3,有R1C1,R2C2两个极点的系统咯
请问这个传输函数是根据运放正负端电压虚短得到的吗?正端电压怎么计算的?这样的话,请问输出端的负载等效后是个什么结果?请大神指教

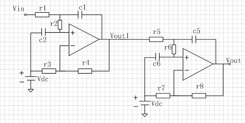
请问这两个低通滤波器连接,它的截止频率怎么计算呢?
顶 顶
顶 顶
看看。
顶。。
两个积分器,是高通滤波...
nicer
直观理解不过来的时候推公式是没问题的啦
申明:网友回复良莠不齐,仅供参考。如需专业解答,请学习本站推出的微波射频专业培训课程。

