CML 多模预分频器
录入:edatop.com 阅读:
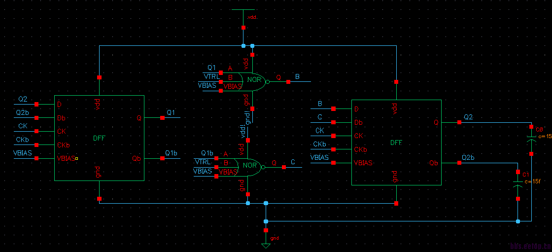
本人现在在整分频器,预分频结构使用的是CML,但是要完成多模功能,因为CML是差分输出,所以在输出信号上加控制信号不知怎么添加。
如果VTRL=0,前一级的输出信号能以差分形式输出到后一级,但当VTRL=1时,前一级的信号在或非之后,都是0,这不是差分信号。不知谁能帮忙解决一下。多谢!
如果VTRL=0,前一级的输出信号能以差分形式输出到后一级,但当VTRL=1时,前一级的信号在或非之后,都是0,这不是差分信号。不知谁能帮忙解决一下。多谢!
High Z 掉NOR的输出 然后用cross couple 把输出扯开?
既然你采用cml方式实现DFF,你可以将你要实现的逻辑功能加到latch电路就可以了。
多谢指导!我试试!
不懂什么意思,能不能讲得清楚一些?
不知道你的具体电路是怎么样,如果和我猜的一样的话, 你可以用VTRL把CML NOR的负载和电流源都关掉,也就是让输出点变成高阻,然后加上一个cross couple 作为负载可以把差分输出扯向VDD和VSS
申明:网友回复良莠不齐,仅供参考。如需专业解答,请学习本站推出的微波射频专业培训课程。
上一篇:65nm工艺下,10bit 75MSPS ADC和DAC大概功耗和面积?
下一篇:如何用Cadence仿真输出信噪比呢?

