帮我看看这个开关电源设计的合理不
录入:edatop.com 阅读:
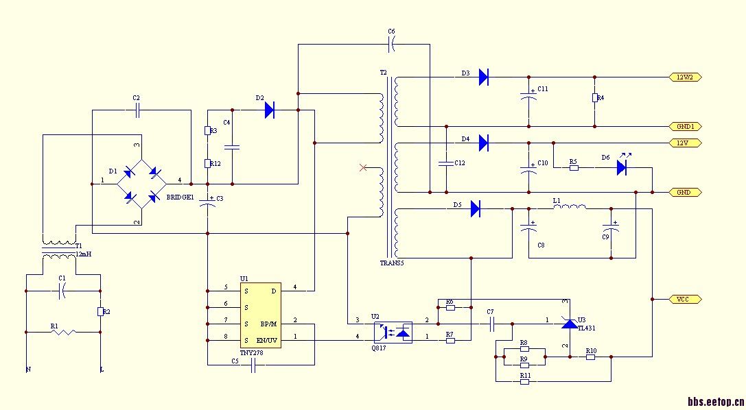
根据我看的反激式开关电源设计资料,光耦的接法好像不对,求指教

申明:网友回复良莠不齐,仅供参考。如需专业解答,请学习本站推出的微波射频专业培训课程。
上一篇:做montecarlo分析时忘记选scalar选项了
下一篇:丝印C3E是什么芯片

