ldo稳定性仿真
录入:edatop.com 阅读:

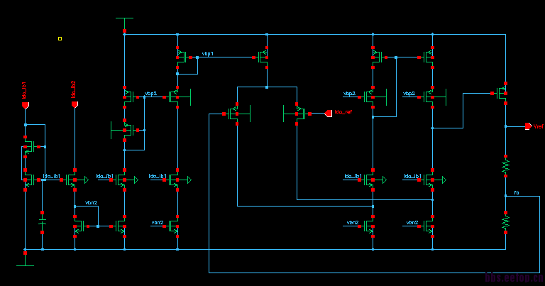
ldo稳定性是这样仿真吗
我做的一个ldo有时相位裕度已经够了,有个conrner还是振荡

我在偏置那边加个电容,就不振了。
怎么回事啊
LDO close loop 就是这样仿真的,有个 corner 有问题,建议看下DC,会不会电流点不对。加个电容不振,有点不明白了。
应该和你cascode管gm有关
关注ing
2级 但是没看到补偿!
会不稳定
一级的
在有震荡的corner条件下,相位裕度是多少?
从贴图看,是2级。驱动管是PMOS吧
以前gm太小 我调大了 确实不振了
根本原因还是相位裕度的问题吧
贼 这么刻苦搞科研
一级结构? 第二级是PMOS,怎么会是一级?
是两级。我说运放是一级
加的电容有多大?瞬态仿真的时候,多久能把电压充到正常的偏压值?
申明:网友回复良莠不齐,仅供参考。如需专业解答,请学习本站推出的微波射频专业培训课程。
上一篇:CMOS的PA效率上不去。
下一篇:推荐一个网站Prof. Un-Ku Moon OREGON STATE UNIVERSITY

