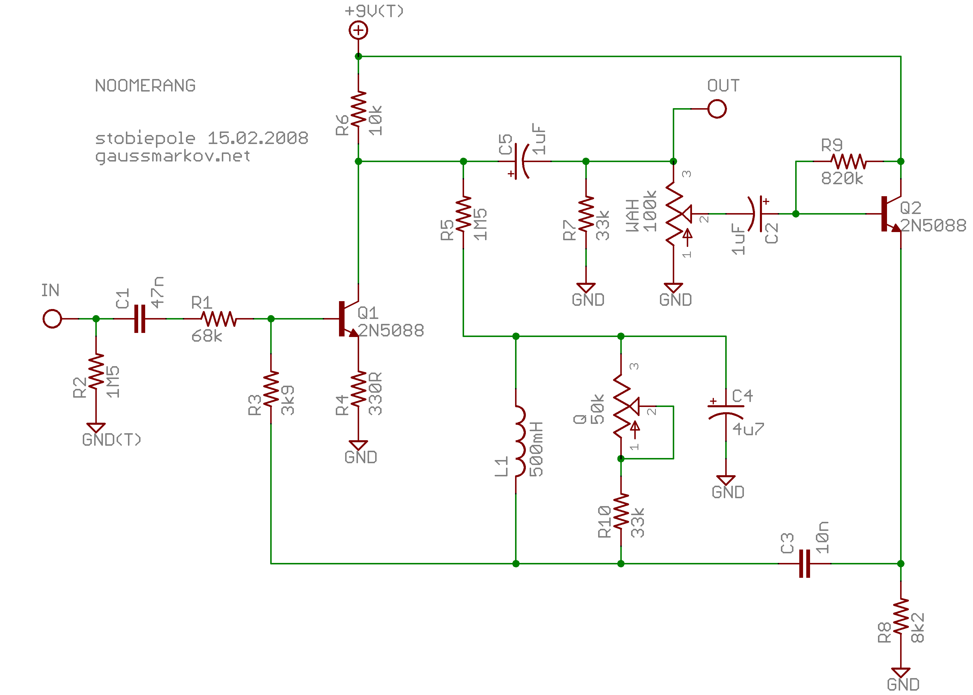
首页 > 微波/射频 > RFIC设计学习交流 > 请教该电路的传输函数如何求得?

请教该电路的传输函数如何求得?

录入:edatop.com    阅读:


同问,求可参考学习资料~

申明:网友回复良莠不齐,仅供参考。如需专业解答,请学习本站推出的微波射频专业培训课程

上一篇:hspice如何存波形到文件
下一篇:怎么解决电压“过冲”或者“下冲”现象?

射频和天线工程师培训课程详情>>

  网站地图