首页 > 微波/射频 > RFIC设计学习交流 > 最右边的电压跟随器有什么作用?

最右边的电压跟随器有什么作用?

录入:edatop.com    阅读:



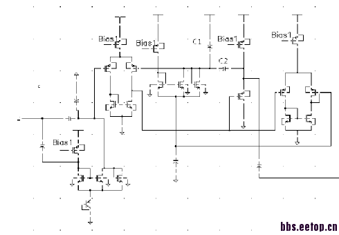
如题,最右边的电压跟随器有什么作用?这是一个运放的结构。C2右边是输出。每个结构都能看出来,就差它们的作用不懂。

申明:网友回复良莠不齐,仅供参考。如需专业解答,请学习本站推出的微波射频专业培训课程

上一篇:求助:想学习半导体器件物理看什么书比较好?
下一篇:帮忙找几篇Capless的Paper,谢谢!

射频和天线工程师培训课程详情>>

  网站地图