首页 > 微波/射频 > RFIC设计学习交流 > 论文中推导求助~!

论文中推导求助~!

录入:edatop.com    阅读:
剩下一个论文和自己推导结果差距较大,求助坛中高手~!






第一级和第二级电路细节:
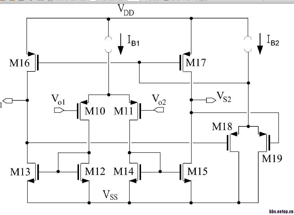
第一级:



第二级:


申明:网友回复良莠不齐,仅供参考。如需专业解答,请学习本站推出的微波射频专业培训课程

上一篇:套叠运放的一个小问题
下一篇:BBCDR控制电压线上的纹波很大

射频和天线工程师培训课程详情>>

  网站地图