这个带隙基准中放大器无法正常工作。
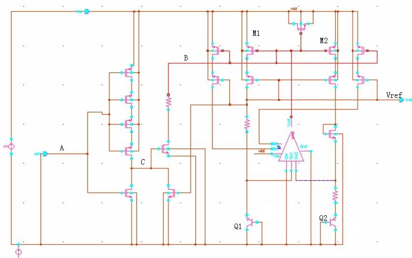
[local]1[/local][local]1[/local]电路左边是启动电路。启动后C点电压为0,B点的电压也被放大器拉低仅为49mV。放大器的两个输入端电压差别很大。很明显放大器没有正常工作。Q1,Q2的电流分别为100多个uA,和30多个uA。远高于正常工作时的电流。

自己顶一个。为什么怎么调放大器都不能正常工作呢?
应该是偏置电压没有建立
3# 梧叶飘黄
偏置电压该怎么建立呢?
我个人认为,B点电压被拉低后,电路的启动部分与右边核心电路断开。
然后靠电路内部自己调整到工作点。
但是仿真结果不是这样子。
单独的仿真过运放没有?单独的仿真一下运放吧。有可能你的运放的偏置电流使得运放可以平衡在一个亚稳态
利用单独的供给运放做偏置试一下。再者
你确定你的运放的线性区输出电压可范围以满足上面PMPS电流源的Vds要求么?
看样子你的运放是处于截止区,运放的正反没有弄错吧?
5# zhongbo1127
多谢提醒。
有可能是运放出了问题。
我仿真的时候出现了很奇怪的现象。同样的参数放出来的结果偶尔不一样,偶尔B点能够正常偏置为3.7,而绝大多数结果是B点电压为0V。
而且有一次仿真瞬态B点正常偏置到3.7V(电源电压5V),而DC仿真B点电压为零。
不知道这是为啥?我用的是Spectre。
电路存在不同的稳定态吧 在很多状态下都可以稳定。这是在设计带隙尽量避免的
我以前多次遇到这样的问题 不算稀奇 呵呵
你先单独给运放供偏执电源看看.整个电路存在一个另外的稳定态。貌似你的启动电路不咋滴
重新弄一个
7# zhongbo1127
刚才查看了下,
输出端的Pmos管的Vgs是1.4V,Vout为3.7V时,Vds为0.3V这时Pmos管在线性区了。这可能是放大器不能正常工作的原因吧。
多谢这位兄弟了。
我也学到一丁点,谢谢
收敛!
和小编有类似的问题,这个放大器工作不行
非常感谢 zhongbo1127。电路已经调出来了。的确是放大器的问题。
学习了!
学习中。
工作点不对,所以不能工作
这个电路如果上电非常快,C点一直为0V,启动电路就有可能不启作用了哦!
我在做这种电路时,如果遇到这种问题一般都是把运放和偏置分开来做仿真确定哪部分出现的的问题!
申明:网友回复良莠不齐,仅供参考。如需专业解答,请学习本站推出的微波射频专业培训课程。

