求大神 毕业答辩不会了!
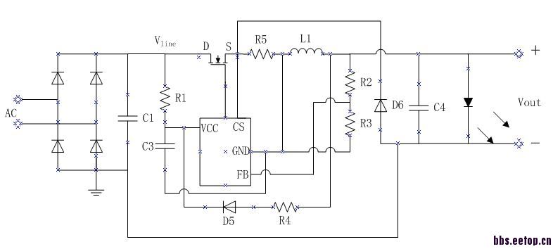
Buck架构,芯片是浮地状态,但是外围有些怪,D6的阴极应该接在R5和L1之间。
可以参考 BP2329,这时浮地的系统架构。相对于BUS,那一点是GND。
谢谢 D6的位置确实是有些问题
谢谢~ 但是芯片地的电位这不就会变化么? 反馈的控制信号电位是不是也就跟着变了?
芯片内部的参考电位是GND,不管外围系统工作时芯片的GND电压对大地如何变化,芯片内部对GND的电位仍然不变。
对的!这就是浮地。
浮地结构GND是在变化,但是你有没有注意芯片的CS采样电压和FB反馈电压都是相对芯片的地的,其实他们也在浮动,而相对芯片GND是不变的
谢谢~ 那是不是电容C3来保持芯片VCC和GND同步变化的?
yes!
但是芯片启动的时候因为芯片地和外部地不同,不能形成回路产生电流流入VCC,也不能产生回路对C3充电,理论上分析不同啊。谢谢解答。
电流回路是从AC输入的一端进去,从另一端回来,你再仔细分析一下。
启动时需要通过输出端形成电流回路。
对的 芯片只要一个很小的电流就启动了 经过R1 C3 R3 R2 C4再到地 对电容充电 C3只要到十几伏的电位芯片就工作了 然后就是外部拓扑给芯片供电了 不知道我这么理解对不对 我导师一直和我纠结芯片的能量从哪来 芯片不能和外部产生回路 所以不能工作。
R3和R2一般都会很大,如果是这条通路那启动时间会很长,甚至可能起不来。
R2是10K R3也是K级别的电阻 芯片启动电流只要100uA就够 应该带的起来 芯片正常工作以后电感对芯片提供能量 但是电感这个回路又是怎么样的? 貌似还是不能形成回路
正常启动就是通过电感所在回路给VDD电容供电。
谢谢 终于是把这个外部电路搞得差不多了
申明:网友回复良莠不齐,仅供参考。如需专业解答,请学习本站推出的微波射频专业培训课程。

